이 프로젝트는 아두이노와 SHT10 토양수분 센서를 활용하여 온도와 습도를 측정하고 LCD 화면에 출력하는 과정을 다룹니다. 단계별 설명을 통해 초보자도 쉽게 따라 할 수 있으며, 센서와 아두이노의 연결부터 코드 작성, 동작 확인까지의 모든 과정을 체계적으로 소개합니다. 이 센서를 활용하여 스마트 농업, 환경 제어 시스템, 실내 공기질 관리 등의 다양한 프로젝트를 시작할 수 있습니다. 이를 통해 사용자는 환경 데이터를 다루는 IoT 프로젝트의 첫걸음을 뗄 수 있습니다
목차
스마트 농업의 시작! [SHT10 토양수분 센서]와 아두이노로 온습도 실시간 측정하기

SHT10 토양수분 센서는 온도와 습도를 정확히 측정할 수 있는 디지털 센서로, 스마트 농업 및 환경 모니터링 프로젝트에 매우 유용합니다. 아두이노와 LCD 쉴드를 활용하여 실시간 데이터를 시각적으로 확인할 수 있으며, 이를 통해 센서 사용 방법과 데이터 처리 과정을 쉽게 익힐 수 있습니다. 이 프로젝트는 초보자도 쉽게 따라 할 수 있도록 설계되었으며, 센서 연결, 데이터 읽기, 출력 과정이 단계적으로 구성되어 있습니다. 센서를 통해 사용자는 기본적인 환경 데이터를 수집하고 이를 기반으로 다양한 응용 프로그램을 개발할 수 있습니다. 특히, 자동 제어 시스템이나 데이터 로깅 기능을 추가하여 프로젝트를 확장할 가능성이 열려 있습니다.
1. SHT10 토양수분 센서란?
SHT10은 Sensirion에서 개발한 디지털 온습도 센서로, 온도와 상대 습도를 동시에 측정할 수 있는 고정밀 모듈입니다. 이 센서는 CMOSens® 기술을 활용하여 센서 소자와 신호 처리 기능을 단일 칩에 통합했습니다. 그 결과, 뛰어난 신뢰성과 장기적인 안정성을 제공합니다. **14비트 ADC(아날로그-디지털 컨버터)**와 디지털 출력이 통합되어 있어 별도의 보정 작업 없이 사용이 가능합니다.

주요 특징
- 온도 및 습도 측정
- 온도: -40°C ~ 123.8°C
- 습도: 0% ~ 100%RH
- 정밀도
- 온도 정밀도: ±0.5°C
- 습도 정밀도: ±4.5%RH
- 소형 설계와 저전력
- 초소형 LCC(Leadless Chip Carrier) 패키지로 설계되어 어디서나 쉽게 설치 가능
- 저전력 소비(평균 90µW)
이 센서는 정밀한 습도 및 온도 감지가 필요한 스마트 농업, 원예, 환경 모니터링 등 다양한 응용 분야에 적합합니다. 특히, 토양 수분 상태를 정밀하게 측정하고 모니터링해야 하는 프로젝트에서 효과적으로 사용할 수 있습니다.
2. SHT10 토양수분 센서의 동작 원리
SHT10은 용량형 습도 센서와 밴드갭 온도 센서를 통합한 구조를 가지고 있습니다. 이를 통해 디지털 신호로 온도와 습도를 출력하며, 아두이노와 같은 마이크로컨트롤러와 2-와이어 디지털 인터페이스로 쉽게 통신합니다. 이 인터페이스는 데이터(Data) 핀과 클럭(SCK) 핀으로 구성되어 있으며, I2C 프로토콜과는 호환되지 않지만, 독립적인 데이터 전송이 가능합니다.

동작 방식

- 습도 측정
- 센서는 주변 공기의 습도를 용량형 감지 소자를 통해 감지합니다.
- 측정된 아날로그 신호는 12비트 디지털 값으로 변환됩니다.
- 원리: 습도 센서는 두 개의 전극 사이에 폴리머 레이어로 구성된 커패시터 형태를 가집니다.
폴리머 레이어는 공기 중의 수분 분자를 흡수하며, 이로 인해 커패시턴스(정전 용량)가 변합니다. - 동작: 커패시턴스 변화는 전기 신호로 변환되어 습도를 계산합니다. 이 신호는 ADC를 통해 디지털 값으로 변환됩니다.
예를 들어, 공기 중 상대 습도가 높을수록 커패시턴스가 증가하고, 센서는 이를 통해 더 높은 습도 값을 반환합니다.
- 온도 측정
- 온도는 내장된 밴드갭 온도 센서를 통해 감지되며, 14비트 해상도의 디지털 값으로 출력됩니다.
- 원리: 밴드갭 온도 센서는 실리콘 반도체의 밴드갭 에너지가 온도에 따라 변화하는 특성을 활용합니다.
특정 전압 및 전류 조건에서 밴드갭 전압의 감소율을 측정하여 온도를 계산합니다. - 동작: 내부에서 생성된 온도 신호는 ADC를 통해 디지털 값으로 변환됩니다. 이 값은 14비트의 높은 해상도를 가지며, -40°C에서 123.8°C까지 정확히 측정할 수 있습니다.
- 통신 프로토콜
- 클럭 신호(SCK)는 데이터 전송 속도와 동기화를 담당합니다.
- 데이터 핀(Data)은 측정 데이터를 송수신합니다.
- 각 데이터는 MSB(최상위 비트)가 먼저 전송되며, CRC-8 체크섬 기능을 사용해 데이터의 무결성을 확인할 수 있습니다.
- 센서가 측정한 온도와 습도 데이터는 SCK(클럭 핀)과 DATA(데이터 핀)를 통해 순차적으로 출력됩니다.
- 측정값은 아두이노와 같은 마이크로컨트롤러에서 활용할 수 있도록 CRC-8 체크섬으로 무결성을 검증합니다.
- 실제 예시
- 습도 측정 예시:
- 40% RH의 공기를 측정하면 폴리머 레이어가 특정량의 수분을 흡수하여 커패시턴스가 증가합니다.
- ADC는 이 변화를 디지털 값으로 변환하여 약 40.0이라는 값을 반환합니다.
- 온도 측정 예시:
- 주변 온도가 25°C일 때 밴드갭 센서에서 전압 변화를 측정하여 약 25.0이라는 디지털 값을 반환합니다
- 습도 측정 예시:
SHT10은 주변 온도 변화에 따라 상대 습도 값이 달라질 수 있어, 온도 보정을 통해 정확한 습도 값을 산출해야 합니다. 센서 내부에는 개별적으로 보정된 계수가 OTP 메모리에 저장되어 있어 사용자는 이 데이터를 통해 측정값의 보정을 쉽게 수행할 수 있습니다.
3. SHT10 토양수분 센서 구입하기
SHT10 토양수분 센서를 구입하려면 신뢰할 수 있는 전자 부품 유통업체를 통해 구매하는 것이 좋습니다. 국내에서는 디바이스마트, 아이씨뱅크, 마우저 일렉트로닉스 등에서 SHT10 센서를 취급하고 있습니다. 가격은 약 15,900원에서 33,000원 사이로 다양하며, 판매처와 제품 구성에 따라 차이가 있습니다. 구매 시에는 센서의 사양과 판매자의 신뢰도를 확인하여 정품을 구매하는 것이 중요합니다. 또한, 배송 기간과 비용도 고려하여 구매 계획을 세우는 것이 좋습니다.

- 네이버 쇼핑
- 가격: 약 10,000 ~ 15,000원
- 배송비: 약 2,500원
- 평균 배송 시간: 2~3일
- 알리익스프레스
- 가격: 약 5,000 ~ 10,000원 (USD 기준 3.5~7달러)
- 배송비: 일부 무료 / 유료 배송: 약 1,000~2,000원
- 평균 배송 시간: 15~25일
구입 시 센서의 품질과 판매자의 리뷰를 확인하세요. 신뢰할 수 있는 판매처를 선택하고, 케이블 및 핀 구성 여부를 확인하는 것도 중요합니다.
4. SHT10 토양수분 센서 하드웨어 연결하기
SHT10 센서를 아두이노와 연결하기 위해서는 핀 배치와 LCD 키패드 쉴드의 핀 사용 여부를 고려해야 합니다. SHT10 센서의 DATA 핀은 아두이노의 D2 핀에 연결되고, SCK 핀(클럭)은 D3 핀에 연결해야 합니다. 센서의 전원 핀 VCC는 아두이노의 5V 핀에, GND 핀은 GND 핀에 연결합니다. LCD 키패드 쉴드가 D4~D10 핀을 LCD 제어용으로 사용하므로, D2와 D3은 센서와 충돌 없이 사용할 수 있는 적절한 핀입니다. 연결을 완료한 후, SHT1x 라이브러리를 사용하여 센서 데이터를 읽고 처리할 수 있습니다. 아두이노와 센서 간의 통신이 올바르게 이루어지도록 10kΩ 풀업 저항을 DATA 핀에 추가하는 것이 권장됩니다. 연결 후 테스트를 통해 SHT10 센서가 올바르게 데이터를 전송하고 LCD에 출력되는지 확인해야 합니다. 센서 동작 시 필요한 전압과 핀 매핑이 정확하지 않을 경우, 데이터 전송 오류가 발생할 수 있으니 주의가 필요합니다. 이러한 설정으로 안정적인 센서 데이터 읽기와 LCD 출력이 가능합니다.

SHT10 센서와 아두이노를 연결할 때, 센서의 DATA 핀과 SCK(클럭) 핀을 아두이노의 디지털 핀에 연결해야 합니다. 일반적으로 DATA 핀은 아두이노의 D2 핀에, SCK 핀은 D3 핀에 연결합니다. 그러나 LCD 키패드 쉴드를 사용할 경우, 일부 디지털 핀(D4~D10)이 이미 LCD 제어에 사용되므로, 충돌을 피하기 위해 다른 핀을 선택해야 합니다.
SHT10 센서와 아두이노의 연결 방법은 다음과 같습니다:
- SHT10 센서의 DATA 핀 → 아두이노의 D2 핀
- SHT10 센서의 SCK 핀 → 아두이노의 D3 핀
- SHT10 센서의 VCC 핀 → 아두이노의 5V 핀
- SHT10 센서의 GND 핀 → 아두이노의 GND 핀
이러한 연결을 통해 SHT10 센서와 아두이노 간의 통신이 원활하게 이루어집니다. LCD 키패드 쉴드와의 핀 충돌을 피하기 위해, SHT10 센서의 DATA와 SCK 핀을 아두이노의 D2와 D3 핀에 연결하는 것이 적절합니다.
5. SHT10 토양수분 센서 소프트웨어 코딩하기
센서를 제어하기 위한 소프트웨어 준비 과정은 다음과 같은 단계로 이루어집니다

1. 아두이노

01 연결
- 아두이노와 PC 연결
- 아두이노 IDE 실행
- 메뉴 → 툴 → 보드:아두이노 UNO 확인
- 메뉴 → 스케치 → 확인/컴파일
02 컴파일 확인
스케치>확인/컴파일(CTRL+R) 를 선택해서 컴파일을 진행합니다.
03 아두이노 우노 업로드
컴파일이 이상없이 완료되면 스케치>업로드(CTRL+U) 를 선택해서 컴파일 파일을 업로드 합니다.
04 동작 확인
센서의 동작을 확인할 수 있습니다.
2. 코드 설명
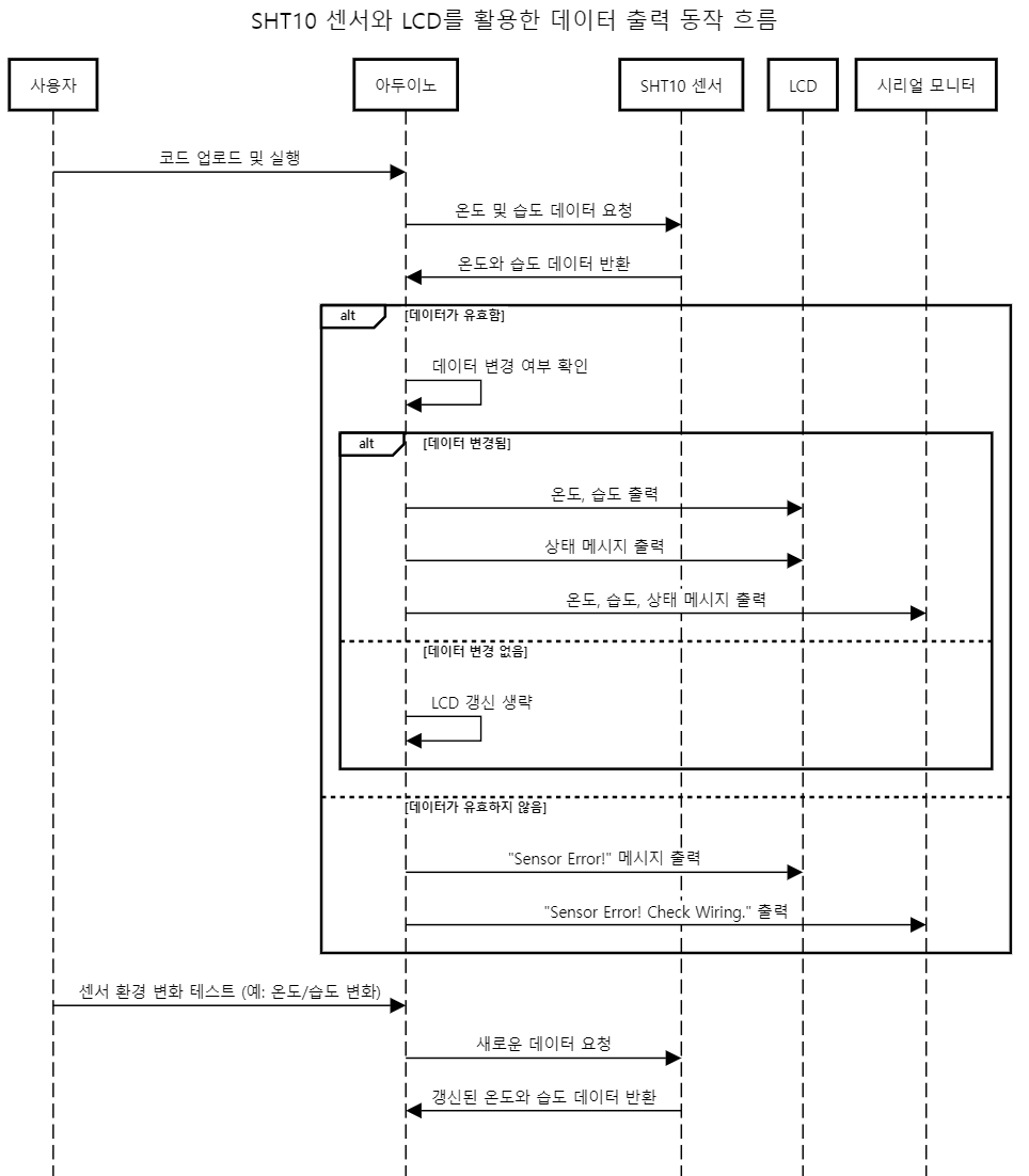
SHT10 센서를 제어하고, LCD 쉴드(16x2)를 통해 데이터를 출력하는 코드의 동작 과정을 순서도에 따라 설명합니다.
#include <SHT1x.h> // SHT10 센서 라이브러리
#include <LiquidCrystal.h> // LCD 제어 라이브러리
// 핀 설정
#define SHT_DATA_PIN 2 // SHT10 데이터 핀 (D2)
#define SHT_CLOCK_PIN 3 // SHT10 클럭 핀 (D3)
SHT1x sht10(SHT_DATA_PIN, SHT_CLOCK_PIN); // SHT10 센서 객체 생성
const int LCD_RS = 8, LCD_EN = 9, LCD_D4 = 4, LCD_D5 = 5, LCD_D6 = 6, LCD_D7 = 7;
LiquidCrystal lcd(LCD_RS, LCD_EN, LCD_D4, LCD_D5, LCD_D6, LCD_D7); // LCD 객체 생성
// 전역 변수
float currentTemperature = 0.0; // 현재 온도
float currentHumidity = 0.0; // 현재 습도
String temperatureStatus = ""; // 온도 상태
String humidityStatus = ""; // 습도 상태
String overallStatus = ""; // 종합 상태 메시지
bool isDataUpdated = true; // 데이터 갱신 여부 플래그
void setup() {
Serial.begin(38400); // 시리얼 통신 초기화
lcd.begin(16, 2); // LCD 초기화
showStartupMessage(); // 초기화 메시지 출력
}
void loop() {
if (updateSensorData()) { // 센서 데이터 갱신
evaluateSensorStatus(); // 상태 평가
displayDataOnLCD(); // LCD에 데이터 출력
logDataToSerial(); // 시리얼 모니터에 데이터 출력
} else {
showErrorOnLCD(); // 오류 메시지 출력
}
delay(1000); // 1초 대기
}
// 초기화 메시지 출력
void showStartupMessage() {
lcd.setCursor(0, 0);
lcd.print("SHT10 Sensor");
lcd.setCursor(0, 1);
lcd.print("Initializing...");
delay(2000); // 초기화 상태 대기
lcd.clear();
}
// 센서 데이터 갱신
bool updateSensorData() {
float newTemperature = sht10.readTemperatureC(); // 온도 데이터 읽기
float newHumidity = sht10.readHumidity(); // 습도 데이터 읽기
// 유효성 확인
if (isnan(newTemperature) || isnan(newHumidity)) {
return false; // 데이터가 유효하지 않음
}
// 데이터 변경 확인
if (currentTemperature != newTemperature || currentHumidity != newHumidity) {
currentTemperature = newTemperature;
currentHumidity = newHumidity;
isDataUpdated = true; // 데이터 변경 플래그 설정
} else {
isDataUpdated = false;
}
return true; // 데이터가 유효함
}
// 센서 상태 평가
void evaluateSensorStatus() {
// 온도 상태 평가
if (currentTemperature < 15) {
temperatureStatus = "Low";
overallStatus = "Heat Needed";
} else if (currentTemperature <= 25) {
temperatureStatus = "OK";
overallStatus = "All Good";
} else {
temperatureStatus = "High";
overallStatus = "Cool Needed";
}
// 습도 상태 평가
if (currentHumidity < 30) {
humidityStatus = "Dry";
overallStatus = "Water Needed";
} else if (currentHumidity <= 70) {
humidityStatus = "OK";
if (temperatureStatus == "OK") {
overallStatus = "All Good";
}
} else {
humidityStatus = "Wet";
overallStatus = "Drain Needed";
}
}
// LCD에 데이터 출력
void displayDataOnLCD() {
if (!isDataUpdated) return; // 데이터가 갱신되지 않으면 업데이트 생략
// 온도와 상태 출력
lcd.clear();
lcd.setCursor(0, 0);
lcd.print("T:");
lcd.print(currentTemperature, 1); // 소수점 1자리 출력
lcd.print("C ");
lcd.print(temperatureStatus);
// 습도와 상태 출력
lcd.setCursor(0, 1);
lcd.print("H:");
lcd.print(currentHumidity, 1); // 소수점 1자리 출력
lcd.print("% ");
lcd.print(humidityStatus);
delay(2000); // 2초 대기 후 상태 메시지 출력
// 상태 메시지 출력
lcd.clear();
lcd.setCursor(0, 0);
lcd.print("Status:");
lcd.setCursor(0, 1);
lcd.print(overallStatus);
}
// 시리얼 모니터에 데이터 출력
void logDataToSerial() {
Serial.print("Temp: ");
Serial.print(currentTemperature);
Serial.print("C (");
Serial.print(temperatureStatus);
Serial.println(")");
Serial.print("Humidity: ");
Serial.print(currentHumidity);
Serial.print("% (");
Serial.print(humidityStatus);
Serial.println(")");
Serial.print("Status Message: ");
Serial.println(overallStatus);
}
// LCD에 오류 메시지 출력
void showErrorOnLCD() {
lcd.clear();
lcd.setCursor(0, 0);
lcd.print("Sensor Error!");
lcd.setCursor(0, 1);
lcd.print("Check Wiring.");
}
.

동작 순서에 따른 코드 구성 및 작동 방식
아래는 코드의 구성과 동작 방식을 단계별로 설명한 내용입니다. SHT10 센서, LCD 쉴드(16x2), 아두이노 간의 상호작용이 중심이 됩니다.
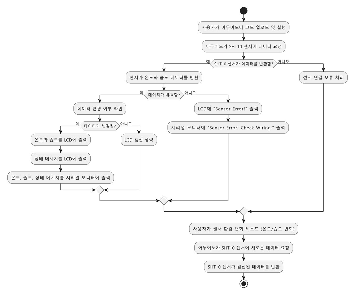
1. 시작: 시스템 초기화
- 초기화 과정: setup() 함수가 실행되며, 아두이노와 연결된 하드웨어가 준비됩니다.
- 시리얼 통신 초기화: Serial.begin(38400)을 호출하여 시리얼 모니터와의 통신을 설정합니다.
- LCD 초기화: lcd.begin(16, 2)을 호출하여 LCD 화면을 설정합니다.
- 초기 메시지 출력: showStartupMessage() 함수가 호출되어, "SHT10 Sensor"와 "Initializing..." 메시지를 LCD에 표시합니다.
2. 메인 루프 실행
- 루프 흐름: loop() 함수가 반복적으로 실행되며, 센서 데이터 읽기, 상태 평가, 데이터 출력의 과정을 순환합니다.
2.1 센서 데이터 읽기
- updateSensorData() 함수가 호출되어 SHT10 센서로부터 온도와 습도 데이터를 읽습니다.
- 데이터 유효성 검증: 센서 데이터가 NaN인지 확인하여 유효하지 않을 경우 오류 메시지를 출력하도록 설계되었습니다.
- 데이터 변경 확인: 이전 값과 비교하여 데이터가 변경된 경우에만 업데이트 플래그(isDataUpdated)를 설정합니다.
2.2 센서 상태 평가
- evaluateSensorStatus() 함수가 호출되어 읽어들인 온도와 습도 데이터를 기반으로 상태를 평가합니다.
- 온도 상태:
- 15°C 미만일 경우 Low, 15°C~25°C는 OK, 25°C 초과는 High로 평가됩니다.
- 습도 상태:
- 30% 미만은 Dry, 30%~70%는 OK, 70% 초과는 Wet으로 평가됩니다.
- 종합 상태: 온도와 습도를 종합적으로 고려하여 Heat Needed, Cool Needed, Water Needed, Drain Needed, All Good 등의 메시지를 결정합니다.
- 온도 상태:
2.3 데이터 출력
- LCD 출력: displayDataOnLCD() 함수가 호출되어 다음과 같은 데이터를 LCD에 표시합니다.
- 첫 번째 줄: T: XX.XC 상태 (예: T: 23.5C OK)
- 두 번째 줄: H: XX.X% 상태 (예: H: 45.2% OK)
- 2초 후: 종합 상태 메시지(Status: 메시지) 출력
- 시리얼 모니터 출력: logDataToSerial() 함수가 호출되어 데이터를 시리얼 모니터에 출력합니다. 디버깅이나 모니터링에 유용합니다.
2.4 오류 처리
- 센서 데이터가 유효하지 않거나 읽기 실패한 경우, showErrorOnLCD() 함수가 호출됩니다.
- LCD에 "Sensor Error!"와 "Check Wiring." 메시지를 출력하여 사용자가 문제를 인지할 수 있도록 합니다.
3. 작동 흐름 요약

- 시작: 아두이노가 부팅되고 하드웨어 초기화 및 준비 상태 메시지가 LCD에 표시됩니다.
- 데이터 읽기: SHT10 센서로부터 데이터를 읽고 유효성을 확인합니다.
- 상태 평가: 온도와 습도를 기반으로 상태를 평가하고 종합 메시지를 결정합니다.
- 데이터 출력: LCD와 시리얼 모니터를 통해 데이터를 출력합니다.
- 오류 처리: 데이터가 유효하지 않을 경우 LCD에 오류 메시지를 출력합니다.
- 반복: 1초 대기 후 루프를 반복하며 실시간 데이터 갱신 및 출력을 수행합니다.
코드 동작의 주요 특징
- 효율적 데이터 갱신: 데이터 변경 여부를 확인하여 불필요한 LCD 갱신을 방지합니다.
- 유연한 상태 평가: 온도와 습도를 기반으로 한 상태 평가로 환경 변화에 즉각 대응할 수 있습니다.
- 직관적인 출력: LCD와 시리얼 모니터에 데이터를 표시하여 사용자와의 상호작용을 강화합니다.
- 에러 처리: 센서의 동작 이상을 감지하고 명확한 메시지로 사용자에게 알립니다.
위와 같은 동작 흐름과 코드 구성은 SHT10 센서, LCD, 아두이노의 협력적인 작동을 보장하며, 토양 상태 모니터링과 같은 프로젝트에 적합합니다.
6. SHT10 토양수분 센서 동작 확인
SHT10 센서가 정상적으로 작동하는지 확인하려면 먼저 아두이노와 센서가 올바르게 연결되었는지 점검합니다. 코드를 아두이노 보드에 업로드한 후, LCD 화면에 온도와 습도가 정확히 출력되는지 확인합니다. 또한, 시리얼 모니터를 통해 센서 데이터가 실시간으로 출력되는지 확인하며, 데이터가 변화하는 환경(예: 손으로 가열하거나 습도를 높이는 테스트)에서 값을 확인합니다. 만약 데이터가 출력되지 않거나 오류 메시지가 표시되면, 하드웨어 연결과 소프트웨어 설정을 다시 점검해야 합니다.

SHT10 센서와 아두이노 시스템이 올바르게 동작하는지 확인하려면 아래 단계를 따르세요:
- 전원 연결 확인
아두이노가 PC와 USB 케이블로 연결되어 정상적으로 전원이 공급되고 있는지 확인합니다. 아두이노의 전원 LED가 켜져 있어야 합니다. - 코드 업로드 및 실행
작성한 코드를 아두이노 IDE를 통해 업로드한 후, 아두이노가 센서를 제어하는지 확인합니다. 업로드 후 LCD 화면에 "SHT10 Sensor"와 초기 메시지가 출력되었다면 초기화가 성공적으로 완료된 것입니다. - 데이터 출력 확인
- 시리얼 모니터 확인: 아두이노 IDE의 도구 메뉴에서 시리얼 모니터를 열어 센서 데이터(온도와 습도)가 실시간으로 출력되는지 확인합니다. 정상적인 경우 온도와 습도가 다음 형식으로 출력됩니다:
Temperature: 25.3 C / 77.5 F. Humidity: 45.7 % - LCD 확인: LCD 화면에서 동일한 데이터를 확인합니다. 예를 들어, LCD에 다음과 같은 내용이 표시됩니다:
Temp: 25.3 CHumidity: 45.7 %
- 시리얼 모니터 확인: 아두이노 IDE의 도구 메뉴에서 시리얼 모니터를 열어 센서 데이터(온도와 습도)가 실시간으로 출력되는지 확인합니다. 정상적인 경우 온도와 습도가 다음 형식으로 출력됩니다:
- 센서 환경 변화 테스트
센서를 다양한 환경에 노출시켜 정확한 데이터를 출력하는지 테스트합니다. 예를 들어:- 손을 센서 근처에 가져가면 습도 값이 증가합니다.
- 센서를 따뜻한 표면에 두면 온도가 상승하는 것을 확인할 수 있습니다.
- 오류 발생 시 점검
- 센서가 동작하지 않거나 오류 메시지가 표시되면, 연결 핀을 다시 확인하고 코드가 정확히 업로드되었는지 점검합니다.
[상태 표시]
1. 토양 온도에 따른 상태 평가:
- 저온 상태 (15℃ 이하): 이러한 온도에서는 뿌리의 활력이 저하되어 양수분 흡수가 원활하지 않을 수 있습니다. 특히 열대성 식물은 저온에 민감하므로 주의가 필요합니다.
- 적정 온도 (15℃ ~ 25℃): 대부분의 식물이 건강하게 성장할 수 있는 온도 범위입니다. 이 범위에서는 뿌리의 활동이 활발하여 양수분 흡수가 원활하게 이루어집니다.
- 고온 상태 (25℃ 이상): 온도가 높아지면 호흡작용이 증가하여 저장양분의 소모가 많아지고, 식물체가 약해질 수 있습니다. 특히 30℃를 초과하면 일부 식물에서 고온 장해가 발생할 수 있으므로 주의가 필요합니다.
2. 토양 습도에 따른 상태 평가:
- 건조 상태 (토양 수분 함량 30% 이하): 토양이 건조하면 뿌리의 수분 흡수가 어려워져 식물이 시들거나 성장 부진을 겪을 수 있습니다. 특히 수분을 많이 필요로 하는 식물은 이러한 상태에서 스트레스를 받을 수 있습니다.
- 적정 습도 (토양 수분 함량 30% ~ 70%): 대부분의 식물이 선호하는 습도 범위로, 뿌리가 수분과 양분을 효율적으로 흡수할 수 있습니다. 이 범위에서는 식물의 생장이 원활하게 이루어집니다.
- 과습 상태 (토양 수분 함량 70% 이상): 토양이 과도하게 습하면 뿌리가 산소 부족으로 인해 부패하거나 병해에 취약해질 수 있습니다. 특히 배수가 잘되지 않는 토양에서는 과습으로 인한 문제가 발생하기 쉽습니다.
3. 토양 상태 관리 방안:
- 저온 시: 멀칭이나 시설재배에서 온수파이프 혹은 전열선을 이용해 지온을 상승시켜 뿌리의 활력을 높일 수 있습니다.
- 고온 시: 차광막을 설치하거나 관수를 통해 토양 온도를 낮추어 식물의 스트레스를 줄일 수 있습니다.
- 건조 시: 적절한 관수를 통해 토양의 수분 함량을 높여주되, 식물의 종류와 필요에 맞게 물을 주는 것이 중요합니다.
- 과습 시: 배수로를 정비하거나 토양 개량을 통해 배수성을 향상시켜 과도한 수분을 제거해야 합니다.
SHT10 센서를 통해 실시간으로 토양의 온도와 습도를 모니터링함으로써, 식물의 생육에 최적의 환경을 제공할 수 있습니다. 이를 통해 식물의 건강한 성장을 도모하고, 병해를 예방할 수 있습니다.
코드 동작 예시
1. 초기화 시 LCD 출력:
SHT10 Sensor Initializing...
2. 정상 상태 데이터 출력 (온도: 23.5°C, 습도: 45.2%, 상태: 적정):
LCD 출력:
T: 23.5C OK
H: 45.2% OK
(2초 후)
Status: All Good
시리얼 모니터 출력:
Temp: 23.5C (OK)
Humidity: 45.2% (OK)
Status Message: All Good
3. 데이터 경고 상태 (온도: 10.0°C, 습도: 20.5%, 상태: 저온 및 건조):
LCD 출력:
T: 10.0C Low
H: 20.5% Dry
(2초 후)
Status: Heat Needed
Water Needed
시리얼 모니터 출력:
Temp: 10.0C (Low)
Humidity: 20.5% (Dry)
Status Message: Heat Needed, Water Needed
4. 센서 오류 발생 시 LCD 출력:
Sensor Error! Check Wiring.
시리얼 모니터 출력:
Sensor Error! Check Wiring.
7. 마무리
SHT10 센서를 이용한 프로젝트를 마무리하면서, 센서가 환경 조건에 따라 데이터를 정확히 측정했는지 확인합니다. 시스템이 안정적으로 작동했다면, 이를 기반으로 스마트 농업, 환경 모니터링 등의 다양한 응용 프로젝트로 확장할 수 있습니다. 센서의 오작동을 방지하기 위해 주기적으로 유지보수하고, 데이터 기록 및 알림 기능을 추가해 실용성을 높일 수 있습니다. 마지막으로, 프로젝트에서 배운 점과 개선해야 할 부분을 정리하여 향후 작업에 참고하도록 합니다.
SHT10 센서를 활용한 이 프로젝트는 초보자도 쉽게 온습도 데이터를 실시간으로 측정하고 확인할 수 있도록 구성되었습니다. 하드웨어와 소프트웨어 설정 과정을 통해 센서와 LCD, 아두이노의 협업을 성공적으로 구현하며, 이 프로젝트를 기반으로 다양한 응용 시스템을 확장할 수 있는 가능성을 제공합니다.
SHT10 센서와 아두이노를 이용한 프로젝트는 실시간으로 온도와 습도를 측정하고 출력할 수 있는 유용한 시스템을 제공합니다. 다음은 프로젝트를 마무리하며 고려해야 할 점입니다:
- 시스템 검증
- 모든 핀이 정확히 연결되었는지 확인합니다.
- 센서 데이터가 시리얼 모니터와 LCD에 일관되게 출력되는지 점검합니다.
- 센서 유지관리
SHT10 센서는 장기적인 안정성을 제공하지만, 먼지나 수분에 노출될 경우 정확도가 저하될 수 있습니다. 따라서 센서를 깨끗하고 건조한 환경에서 보관하거나, 센서 보호용 필터를 사용하는 것을 권장합니다. - 확장 가능성 탐색
- 스마트 농업: SHT10 센서를 추가해 여러 지점의 데이터를 수집하여 대규모 토양 상태를 모니터링할 수 있습니다.
- 데이터 로깅: SD 카드 모듈을 추가하여 시간별 데이터를 기록하거나 클라우드에 업로드할 수 있습니다.
- 경고 시스템: 특정 온도나 습도 값이 임계치를 넘을 경우 알림을 보내는 기능을 추가할 수 있습니다.
- 프로젝트 평가
사용한 센서와 하드웨어가 목적에 적합했는지, 개선이 필요한 부분이 있었는지 검토합니다. 특히, 센서 정확도와 데이터 갱신 속도를 평가하여 향후 프로젝트에 반영합니다.
모두의 아두이노 환경 센서 : 네이버 도서
네이버 도서 상세정보를 제공합니다.
search.shopping.naver.com
'모두의 아두이노 > 아두이노 센서' 카테고리의 다른 글
| [아두이노][센서] SEN0249 농업 필수! 토양 pH 센서로 정밀 측정하기 (0) | 2024.11.25 |
|---|---|
| [아두이노][센서] GROVE 토양 수분 센서를 활용한 스마트 토양 관리 시스템 구축 (0) | 2024.11.25 |
| [아두이노][센서] OKY3443 토양수분 센서를 활용한 스마트 모니터링 시스템 구축 (0) | 2024.11.24 |
| [아두이노][센서] YL-69 스마트 농업의 시작! 토양수분 센서로 수분 상태 측정하기 (0) | 2024.11.23 |
| [아두이노][센서] KY-026 불꽃 감지 센서로 화재 경고 시스템 구축하기! (0) | 2024.11.22 |
댓글