이 프로젝트는 SEN0249와 아두이노를 활용하여 토양의 pH 값을 측정하고 데이터를 분석할 수 있도록 구성되었습니다. 간단한 연결과 코딩만으로도 정밀한 측정이 가능합니다. 아두이노와 함께 흥미로운 센서 프로젝트를 시작해 보세요!
목차
[아두이노][센서] 실시간 모니터링! SEN0249로 토양 pH 측정하기

SEN0249 토양 pH 센서는 농업, 원예, 환경 관리와 같은 다양한 분야에서 실용적인 도구입니다. 이번 프로젝트에서는 SEN0249 센서를 아두이노와 연동하여 토양의 pH 값을 측정하고, LCD 쉴드를 통해 실시간으로 상태를 모니터링하는 방법을 배웠습니다. 센서 데이터의 안정성을 높이기 위해 중간값 필터링을 적용하고, 계산된 pH 값을 기반으로 토양 상태를 분석했습니다.
이 프로젝트는 초보자도 쉽게 따라 할 수 있도록 설계되었으며, 하드웨어 구성부터 소프트웨어 코딩, 센서의 데이터 처리 및 출력까지 체계적으로 진행되었습니다. 이를 통해 센서 데이터를 효과적으로 시각화하고, 다양한 응용 분야에서 활용할 수 있는 아이디어를 얻을 수 있습니다. SEN0249와 아두이노를 활용한 프로젝트는 확장 가능성이 높아 자동화 시스템 구축, 경고 알림 시스템 등으로 발전시킬 수 있습니다.
1. SEN0249 토양 pH 센서란?
SEN0249 Gravity: Analog Spear Tip pH Sensor / Meter Kit은 토양 및 식품의 pH 값을 측정하기 위해 설계된 전문 센서입니다. 이 센서는 식물 성장에 중요한 토양 pH 값뿐만 아니라 과일, 채소, 고기 등 식품의 품질 평가에도 사용됩니다. 센서의 주요 특징은 아래와 같습니다:

- 날카로운 스피어 팁 디자인: 스테인리스 스틸 소재의 보호 장치가 있는 스피어 팁은 센서를 손상시키지 않고 젖은 토양이나 부드러운 반고체(고기, 과일 등)에 직접 삽입하여 측정할 수 있습니다.
- 아두이노 호환: 센서 모듈은 아두이노와 쉽게 연결되며, 사용자가 직접 pH 미터를 신속하게 제작할 수 있도록 설계되었습니다.
- 측정 범위 및 정확도: 0~10pH의 범위와 ±0.1pH의 정밀도를 제공합니다.
- 사용 제한: 단단한 고체, 기름기 많은 샘플 또는 점도가 높은 샘플에는 적합하지 않으며, 측정 후에는 반드시 센서를 깨끗이 세척해야 합니다.
이 센서는 농업과 식품 과학 분야에서 널리 사용되며, 초보자도 쉽게 사용할 수 있도록 설계되었습니다.
2. SEN0249 토양 pH 센서의 동작 원리
SEN0249는 전기화학적 pH 측정 방식을 사용합니다. 센서의 구성 요소는 다음과 같이 작동합니다:

- 스피어 팁 및 pH 프로브:
- 스피어 팁은 센서가 샘플에 직접 접촉할 수 있도록 설계되었으며, 보호 역할을 합니다. 프로브의 유리 전극은 샘플과 화학적 반응을 일으켜 전압을 생성합니다.
- 신호 처리:
- 생성된 전압은 BNC 커넥터를 통해 센서의 신호 변환 보드로 전달됩니다.
- 신호 변환 보드는 입력 전압을 0~4.0V의 아날로그 신호로 변환하여 아두이노에 전달합니다.
- 아두이노 데이터 처리:
- 아두이노는 변환된 아날로그 신호를 읽고, pH 값으로 변환합니다.
- pH 값은 일반적으로 출력 전압과 선형적인 관계가 있습니다. 예를 들어, 7.00 pH에서 출력 전압은 약 0V이고, pH 값이 높아지거나 낮아질수록 출력 전압이 비례적으로 변화합니다.
- 보정 및 안정화:
- 센서를 사용하기 전에 pH 4.0 및 7.0 표준 버퍼 용액으로 보정이 필요합니다. 이는 센서의 정확도를 유지하기 위한 필수 과정입니다.
SEN0249는 직관적인 측정 과정을 통해 pH 값을 안정적이고 신속하게 제공하며, 이를 통해 사용자는 토양 상태나 식품의 품질을 평가할 수 있습니다.
pH와 전압의 선형적 관계
SEN0249는 전기화학적 반응을 통해 pH 값을 측정하며, 출력되는 전압 값은 pH 값과 선형적인 관계를 가집니다. 이 원리는 Nernst 방정식을 기반으로 작동합니다. pH 값은 산도(수소 이온 농도)를 나타내며, 센서의 유리 전극은 샘플의 수소 이온 농도에 반응하여 전압을 생성합니다.
아두이노는 센서에서 출력된 전압을 읽고 이를 pH 값으로 변환합니다. 변환 공식은 아래와 같습니다:

- 여기서 0.05910.0591은 25°C에서의 전기화학적 상수이며, 온도에 따라 약간 변할 수 있습니다.
- 출력 전압은 일반적으로 7.0 pH에서 0 mV0 \, \text{mV}0mV에 가까우며, 더 산성일수록 양의 전압, 더 염기성일수록 음의 전압을 생성합니다.
예를 들어:
- 7.0 pH에서는 전압이 0 V0 \, \text{V}0V (이론적 기준).
- 4.0 pH에서는 약 177.48 mV177.48 \, \text{mV}177.48mV.
- 10.0 pH에서는 약 −117.48 mV-117.48 \, \text{mV}−117.48mV를 출력합니다.
이 데이터는 센서에서 아날로그 신호로 제공되며, 아두이노는 이를 ADC를 통해 디지털 신호로 변환하여 위의 공식을 사용해 pH 값을 계산합니다.
SEN0249 센서를 활용하여 토양의 pH 값을 측정한 후, 해당 값에 따라 토양의 상태를 다음과 같이 분류할 수 있습니다:
- pH 4.0 이하: 강산성 토양. 이 범위에서는 가용성 알루미늄(Al)과 망간(Mn)의 농도가 높아져 작물에 독성을 나타낼 수 있으며, 미생물 활동도 저하됩니다.
- pH 4.1~5.5: 산성 토양. 이 범위에서는 인산의 유효성이 감소하고, 미량 원소의 결핍이 발생할 수 있습니다. 또한, 알루미늄과 망간의 용해도가 높아져 작물 생육에 부정적인 영향을 줄 수 있습니다.
- pH 5.6~6.5: 약산성 토양. 대부분의 작물이 선호하는 pH 범위로, 양분의 가용성이 높아 작물 생육에 적합합니다.
- pH 6.6~7.5: 중성 토양. 이 범위에서도 대부분의 작물이 잘 자라며, 양분의 가용성이 높습니다.
- pH 7.6~8.5: 약알칼리성 토양. 이 범위에서는 철, 망간, 아연 등의 미량 원소의 용해도가 감소하여 작물에 결핍 증상이 나타날 수 있습니다.
- pH 8.6 이상: 강알칼리성 토양. 이 범위에서는 미량 원소의 결핍이 심화되고, 작물의 생장이 저해되며, 심한 경우 고사할 수 있습니다.
토양의 pH는 작물의 양분 흡수와 미생물 활동에 큰 영향을 미치므로, 측정된 pH 값에 따라 적절한 토양 개량이 필요합니다.
그래프: pH와 전압의 관계
이제 pH 값과 출력 전압 간의 관계를 그래프로 표현합니다. X축은 pH 값(0~10)을, Y축은 전압(mV)을 나타냅니다.

위의 그래프는 pH 값과 출력 전압의 선형적인 관계를 시각적으로 보여줍니다.
- pH 7.0에서 전압은 0 mV이며, 이는 중성 상태를 나타냅니다.
- pH가 산성 방향(0~7)으로 이동할수록 전압이 증가합니다.
- pH가 염기성 방향(7~10)으로 이동할수록 전압이 감소합니다.
이 그래프는 센서의 동작 원리를 이해하는 데 중요한 역할을 하며, 센서가 제공하는 전압 데이터를 기반으로 pH를 계산하는 방법을 직관적으로 설명합니다
3. SEN0249 토양 pH 센서 구입하기
SEN0249 토양 pH 센서는 다양한 온라인 판매처에서 구매할 수 있습니다. 국내 전자 부품 쇼핑몰인 디바이스마트에서는 115,000원(VAT 별도)에 판매하고 있습니다. 또한, 원스톱일렉트로닉스에서는 143,000원에 제공하고 있습니다.
해외 구매를 고려한다면, 알리익스프레스에서 약 100달러에 구매할 수 있으며, 배송비와 관세를 고려해야 합니다. 구매 시에는 판매자의 신뢰도와 배송 기간을 확인하여 원활한 거래를 진행하는 것이 중요합니다.

4. SEN0249 토양 pH 센서 하드웨어 연결하기
SEN0249 토양 pH 센서와 LCD 키패드 실드를 아두이노에 연결하는 과정은 간단하며, 주의 깊게 진행하면 충돌 없이 정확하게 동작합니다. 먼저, 아두이노 보드 위에 LCD 키패드 쉴드를 장착합니다. 이때, 핀이 제대로 맞물리도록 확인해야 합니다. SEN0249 센서의 신호 핀(S)은 아두이노의 아날로그 입력 핀 A1에 연결합니다. 센서의 VCC 핀은 아두이노의 5V 핀에, GND 핀은 GND에 연결하여 전원을 공급합니다. LCD 키패드 실드는 내부적으로 A0 핀을 사용하므로, A1 핀을 사용하는 센서와 충돌이 발생하지 않습니다. USB 케이블을 통해 아두이노 보드에 전원을 공급하거나 외부 전원을 사용할 수 있습니다. 연결 후, LCD를 통해 pH 값을 실시간으로 확인할 수 있습니다. 모든 연결이 끝난 후, 테스트를 통해 정상적으로 데이터가 표시되는지 확인합니다.
만약 LCD 화면에 값이 표시되지 않거나 오류가 발생하면, 연결 상태를 다시 확인하고 센서의 보정 상태를 점검하세요.

즉, SEN0249 토양 pH 센서를 아두이노와 연결할 때, 센서의 신호 핀(S)을 아두이노의 아날로그 입력 핀에 연결해야 합니다. 그러나 LCD 키패드 실드가 아두이노에 장착된 경우, 아날로그 핀 A0는 키패드 입력을 위해 사용되며, A1~A5 핀은 일반적으로 사용 가능합니다. 따라서, SEN0249의 신호 핀(S)을 아두이노의 아날로그 핀 A1에 연결하는 것은 적절한 방법입니다. 이 연결은 LCD 키패드 실드와의 충돌 없이 센서 데이터를 정확하게 읽을 수 있도록 합니다.
연결하기
SEN0249 토양 pH 센서를 아두이노와 LCD 키패드 쉴드와 함께 사용하는 방법을 단계별로 설명하겠습니다.
- 아두이노와 LCD 키패드 쉴드 연결:
- 아두이노 우노 보드 위에 LCD 키패드 실드를 직접 장착합니다. 이때, 모든 핀이 정확하게 맞물리도록 주의합니다.
- SEN0249 센서와 아두이노 연결:
- SEN0249 센서의 신호 핀(S)을 아두이노의 아날로그 입력 핀 A1에 연결합니다.
- 센서의 전원(VCC) 핀을 아두이노의 5V 핀에 연결합니다.
- 센서의 그라운드(GND) 핀을 아두이노의 GND 핀에 연결합니다.
- 전원 공급:
- 아두이노 보드에 USB 케이블을 통해 컴퓨터와 연결하여 전원을 공급합니다. 또는 외부 전원 어댑터를 사용할 수 있습니다.
이러한 연결을 통해 SEN0249 센서에서 측정한 pH 값을 아두이노가 읽어 들이고, LCD 키패드 실드를 통해 실시간으로 디스플레이할 수 있습니다. 이때, 아날로그 핀 A1은 센서 데이터 입력용으로 사용되며, LCD 키패드 실드와의 기능적 충돌 없이 동작합니다.
5. SEN0249 토양 pH 센서 소프트웨어 코딩하기
센서를 제어하기 위한 소프트웨어 준비 과정은 다음과 같은 단계로 이루어집니다

1. 아두이노
01 연결
- 아두이노와 PC 연결
- 아두이노 IDE 실행
- 메뉴 → 툴 → 보드:아두이노 UNO 확인
- 메뉴 → 스케치 → 확인/컴파일
02 컴파일 확인
스케치> 확인/컴파일(CTRL+R)을 선택해서 컴파일을 진행합니다.
03 아두이노 우노 업로드
컴파일이 이상 없이 완료되면 스케치> 업로드(CTRL+U)를 선택해서 컴파일 파일을 업로드합니다.
04 동작 확인
센서의 동작을 확인할 수 있습니다.
2. 코드 설명
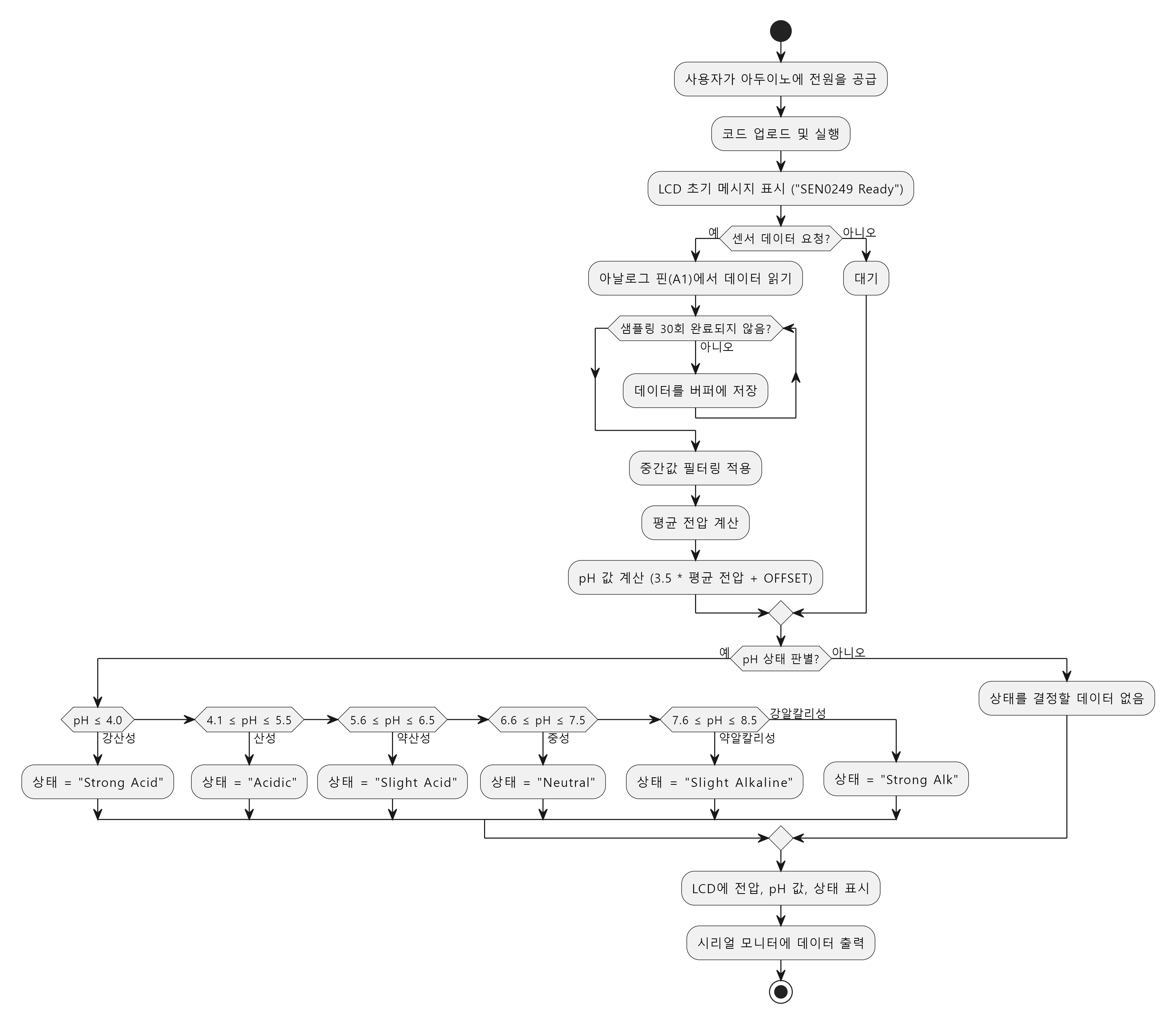
이 코드는 아두이노, LCD 키패드 실드(16x2), 그리고 SEN0249 토양 pH 센서를 통합하여 센서 데이터를 읽고 LCD에 출력하는 과정을 구현합니다. 코드의 구성과 동작은 아래 순서도와 같습니다.
#include <LiquidCrystal.h> // LCD 라이브러리
// LCD 핀 정의
LiquidCrystal lcd(8, 9, 4, 5, 6, 7); // LCD 쉴드 핀 연결
// SEN0249 센서 정의
#define PH_SENSOR_PIN A1 // SEN0249 신호 핀 연결 (아날로그 핀 A1)
#define ADC_REFERENCE_VOLTAGE 5.0 // ADC 참조 전압 (5.0V)
#define ZERO_OFFSET 0.00 // 영점 보정 값
#define SAMPLE_COUNT 30 // ADC 샘플링 횟수
// 데이터 버퍼
int adcBuffer[SAMPLE_COUNT]; // ADC 데이터를 저장하는 버퍼
int tempBuffer[SAMPLE_COUNT]; // 데이터 필터링을 위한 임시 버퍼
int bufferIndex = 0; // 버퍼 인덱스
float averageVoltage = 0.0; // 평균 전압
float phValue = 0.0; // 계산된 pH 값
String soilCondition = ""; // 토양 상태 문자열
void setup() {
lcd.begin(16, 2); // LCD 초기화 (16x2 크기)
lcd.print("Initializing..."); // 초기화 메시지 표시
Serial.begin(115200); // 시리얼 통신 초기화
pinMode(PH_SENSOR_PIN, INPUT);// pH 센서 핀을 입력으로 설정
delay(2000); // 안정화를 위해 대기
lcd.clear();
lcd.print("SEN0249 Ready"); // 준비 완료 메시지
delay(1000);
lcd.clear();
}
void loop() {
readSensorData(); // 센서 데이터 읽기
calculatePH(); // pH 값 계산
determineSoilCondition(); // pH 값에 따른 토양 상태 결정
displayPHOnLCD(); // LCD에 데이터 표시
delay(500); // 0.5초 대기
}
// 센서 데이터를 읽고 버퍼에 저장하는 함수
void readSensorData() {
static unsigned long lastSampleTime = millis();
if (millis() - lastSampleTime > 30) { // 30ms 간격으로 샘플링
lastSampleTime = millis();
adcBuffer[bufferIndex] = analogRead(PH_SENSOR_PIN); // ADC 값 읽기
bufferIndex++;
if (bufferIndex == SAMPLE_COUNT) {
bufferIndex = 0; // 버퍼 순환
}
}
}
// pH 값을 계산하는 함수
void calculatePH() {
copyArray(adcBuffer, tempBuffer, SAMPLE_COUNT); // ADC 데이터를 복사
averageVoltage = calculateAverageVoltage(tempBuffer, SAMPLE_COUNT); // 평균 전압 계산
phValue = 3.5 * averageVoltage + ZERO_OFFSET; // pH 계산
}
// pH 값에 따른 토양 상태를 결정하는 함수
void determineSoilCondition() {
if (phValue <= 4.0) {
soilCondition = "Strong Acid";
} else if (phValue <= 5.5) {
soilCondition = "Acidic";
} else if (phValue <= 6.5) {
soilCondition = "Slight Acid";
} else if (phValue <= 7.5) {
soilCondition = "Neutral";
} else if (phValue <= 8.5) {
soilCondition = "Slight Alkaline";
} else {
soilCondition = "Strong Alk";
}
}
// LCD에 pH 값을 표시하는 함수
void displayPHOnLCD() {
lcd.clear(); // 화면 초기화
lcd.setCursor(0, 0); // 첫 번째 줄
lcd.print("V:");
lcd.print(averageVoltage, 2); // 전압 소수점 2자리 출력
lcd.print(" pH:");
lcd.print(phValue, 2); // pH 값 소수점 2자리 출력
lcd.setCursor(0, 1); // 두 번째 줄
lcd.print("Soil: ");
lcd.print(soilCondition); // 토양 상태 출력
}
// 배열 복사 함수
void copyArray(int* source, int* destination, int length) {
for (int i = 0; i < length; i++) {
destination[i] = source[i];
}
}
// 평균 전압을 계산하는 함수 (중간값 필터링 사용)
float calculateAverageVoltage(int* dataArray, int length) {
int medianValue = getMedianValue(dataArray, length); // 중간값 계산
return (medianValue * ADC_REFERENCE_VOLTAGE) / 1024.0; // 전압 변환
}
// 중간값 필터링 함수
int getMedianValue(int* dataArray, int length) {
int tempArray[length];
for (int i = 0; i < length; i++) {
tempArray[i] = dataArray[i];
}
// 정렬하여 중간값 계산
for (int i = 0; i < length - 1; i++) {
for (int j = 0; j < length - 1 - i; j++) {
if (tempArray[j] > tempArray[j + 1]) {
int temp = tempArray[j];
tempArray[j] = tempArray[j + 1];
tempArray[j + 1] = temp;
}
}
}
// 홀수와 짝수 길이에 따라 중간값 선택
if (length % 2 == 1) {
return tempArray[length / 2];
} else {
return (tempArray[length / 2] + tempArray[(length / 2) - 1]) / 2;
}
}

SEN0249 센서에서 데이터를 읽어 pH 값을 계산하고, 이를 기반으로 토양 상태를 판별한 뒤 LCD에 결과를 출력합니다. 초기화, 데이터 수집, 처리, 출력의 각 단계가 독립적으로 구성되어 있어 유지보수와 확장이 용이합니다.
.
동작 순서도에 따른 코드 구성 및 동작 설명
동작 순서도
[초기화]
1. LCD 및 시리얼 통신 초기화
2. SEN0249 센서 핀 입력 모드로 설정
3. 준비 완료 메시지 표시
[루프]
1. 데이터 수집: SEN0249 센서 데이터를 읽고 버퍼에 저장
2. 데이터 처리: 중간값 필터링 및 pH 계산
3. 상태 판별: pH 값 기반 토양 상태 결정
4. 데이터 출력: LCD에 전압, pH 값, 상태를 표시
5. 0.5초 간격으로 루프 반복
- 초기화 단계
- LCD와 시리얼 통신을 초기화하고 준비 상태를 표시합니다.
- SEN0249 센서를 위한 핀을 입력 모드로 설정합니다.
- 데이터 수집 단계
- SEN0249 센서로부터 아날로그 데이터를 읽습니다.
- 데이터를 버퍼에 저장하며, 지정된 횟수만큼 데이터를 샘플링합니다.
- 데이터 처리 단계
- 버퍼에 저장된 데이터를 기반으로 중간값 필터링을 적용해 노이즈를 제거합니다.
- 평균 전압을 계산하고 이를 기반으로 pH 값을 계산합니다.
- 토양 상태 판별 단계
- 계산된 pH 값을 기준으로 토양 상태를 판별합니다.
- pH 범위를 구분해 "Acidic", "Neutral" 등의 상태를 결정합니다.
- 출력 단계
- LCD에 전압, pH 값, 그리고 판별된 토양 상태를 표시합니다.
- 데이터는 정해진 간격으로 갱신됩니다.
코드 구성 및 동작 설명

1. 초기화 단계
- setup() 함수에서 이루어집니다.
- LCD 초기화: lcd.begin(16, 2)를 호출해 LCD를 초기화합니다.
- 메시지 출력: "Initializing..."와 "SEN0249 Ready"를 표시해 시스템 준비 상태를 알립니다.
- 시리얼 통신 초기화: Serial.begin(115200)로 시리얼 통신을 설정해 디버깅 데이터를 출력할 준비를 합니다.
- 센서 핀 설정: pinMode(PH_SENSOR_PIN, INPUT)로 센서 핀을 입력 모드로 설정합니다.
2. 데이터 수집 단계
- readSensorData() 함수에서 수행됩니다.
- 아날로그 핀(A1)에서 analogRead()를 통해 데이터를 읽어옵니다.
- 데이터는 adcBuffer에 저장되며, 버퍼가 가득 차면 인덱스를 초기화합니다.
- 샘플링 간격은 30ms로 설정되어 있습니다.
3. 데이터 처리 단계
- 두 가지 주요 함수가 사용됩니다:
- calculatePH() 함수:
- 버퍼 데이터를 복사해 중간값 필터링을 수행합니다.
- 평균 전압을 계산하고, 이를 pH 값으로 변환합니다.
- 변환 공식: pH=3.5×평균 전압+OFFSET
- getMedianValue() 함수:
- 데이터를 정렬해 중간값을 추출합니다.
- 노이즈를 제거해 안정적인 데이터를 제공합니다.
- calculatePH() 함수:
4. 토양 상태 판별 단계
- determineSoilCondition() 함수에서 pH 값을 기준으로 상태를 결정합니다.
- pH 범위와 상태:
- pH≤4.0 : Strong Acid
- 4.1≤pH≤5.5 : Acidic
- 5.6≤pH≤6.5: Slight Acid
- 6.6≤pH≤7.5: Neutral
- 7.6≤pH≤8.5: Slight Alkaline
- pH>8.5: Strong Alk
- 상태는 soilCondition 문자열 변수에 저장됩니다.
- pH 범위와 상태:
5. 출력 단계
- displayPHOnLCD() 함수에서 수행됩니다.
- 첫 번째 줄:
- 전압 값(예: Voltage: 2.50V)과 pH 값(예: pH: 6.50)을 출력합니다.
- 두 번째 줄:
- 토양 상태(예: Soil: Neutral)를 표시합니다.
- 출력 전 lcd.clear()를 호출해 기존 데이터를 제거하고 새로운 데이터를 표시합니다.
- 첫 번째 줄:
출력 예시
아래는 위 코드를 통해 LCD에 출력될 예시입니다.
예시 1: pH 값이 6.3일 때
- LCD 화면:
V: 2.50 pH: 6.30
Soil: Slight Acid
- LCD 화면:
V: 2.55 pH: 7.20
Soil: Neutral
예시 3: pH 값이 4.5일 때
- LCD 화면:
V: 2.20 pH: 4.50
Soil: Acidic
예시 4: pH 값이 8.7일 때
- LCD 화면:
V: 2.80 pH: 8.70
Soil: Strong Alk
- LCD 화면:
V: 2.10 pH: 3.80
Soil: Strong Acid
예시 설명
- V: 측정된 센서의 전압 값.
- pH: 계산된 pH 값.
- Soil: 해당 pH 값에 따른 토양 상태.
- LCD에 모든 정보는 실시간으로 갱신되며, 상태는 0.5초 간격으로 업데이트됩니다.
6. SEN0249 토양 pH 센서 동작 확인
SEN0249 토양 pH 센서가 올바르게 작동하는지 확인하려면 아두이노와 센서를 연결한 후, 전원을 공급합니다. LCD에 초기 메시지("SEN0249 Ready")와 측정 데이터가 올바르게 표시되는지 확인하세요. pH 4.0 용액이나 pH 7.0 용액과 같은 표준 용액을 사용하여 LCD와 시리얼 모니터에 표시되는 값이 예상 값과 일치하는지 검증합니다. 만약 값이 다르거나 표시되지 않는 경우, 전원 연결, 센서 보정, 핀 배치 및 코드를 점검하여 문제를 해결합니다.

SEN0249 토양 pH 센서와 아두이노, LCD 실드를 연결한 후, 시스템이 올바르게 작동하는지 확인하는 과정은 다음과 같습니다:
- 시스템 전원 공급 및 초기화 확인:
- 아두이노 보드에 전원을 공급하고, LCD 화면에 초기 메시지(예: "SEN0249 Ready")가 표시되는지 확인합니다.
- 초기 메시지가 나타나지 않으면 전원 연결 상태와 LCD 실드의 장착 여부를 점검합니다.
- 센서 데이터 측정 및 LCD 출력 확인:
- 센서를 다양한 pH 용액에 담그고, LCD에 표시되는 전압 값과 pH 값을 확인합니다.
- 예를 들어, pH 4.0 용액에 센서를 담갔을 때 LCD에 "V: 2.10 pH: 4.00"과 같은 값이 표시되어야 합니다.
- 측정된 pH 값에 따라 LCD에 토양 상태(예: "Strong Acid")가 올바르게 표시되는지 확인합니다.
- 시리얼 모니터를 통한 데이터 검증:
- 아두이노 IDE의 시리얼 모니터를 열어 센서에서 읽은 전압 값과 계산된 pH 값이 출력되는지 확인합니다.
- 시리얼 모니터에 출력되는 값이 LCD에 표시되는 값과 일치하는지 비교합니다.
- 문제 발생 시 점검 사항:
- 전원 및 접지 연결 확인: 센서와 아두이노 보드 간의 VCC와 GND 연결이 올바른지 확인합니다.
- 핀 연결 상태 점검: 센서의 아날로그 출력(AOUT) 핀이 아두이노의 A1 핀에 제대로 연결되었는지 확인합니다.
- 코드 검토: 업로드한 코드에 오류가 없는지, 특히 핀 번호와 변수 설정이 정확한지 확인합니다.
- 센서 보정: 측정된 pH 값이 예상 범위와 다를 경우, 센서의 보정이 필요할 수 있으므로 제조사의 보정 절차를 따릅니다.
이러한 단계를 통해 시스템이 정상적으로 작동하는지 확인할 수 있으며, 문제 발생 시 단계별로 점검하여 원인을 파악하고 해결할 수 있습니다.
7. 마무리
이번 프로젝트에서는 SEN0249 센서를 사용하여 토양 pH 값을 측정하고 LCD에 데이터를 표시하는 방법을 배웠습니다. 이를 통해 실시간으로 토양 상태를 모니터링하며, 작물에 적합한 pH 환경을 관리할 수 있습니다. 초보자도 쉽게 이해할 수 있도록 코드와 하드웨어 구성을 체계적으로 학습하였으며, 문제 해결 능력도 향상되었습니다. 이러한 경험을 바탕으로 pH 센서를 다른 분야에 응용하거나 데이터를 활용한 다양한 프로젝트로 확장해 볼 수 있습니다.
SEN0249 토양 pH 센서를 활용한 이번 프로젝트를 통해 아두이노와 센서의 연동, 데이터 측정 및 LCD 출력 과정을 경험하셨습니다. 이를 통해 토양의 pH 값을 실시간으로 모니터링하여 작물 재배에 필요한 정보를 얻을 수 있습니다.
배운 점:
- 센서 인터페이스: 아두이노와 센서를 연결하고 데이터를 읽는 방법을 익혔습니다.
- 데이터 처리: 센서로부터 얻은 아날로그 값을 디지털 값으로 변환하고, 이를 활용하여 유의미한 정보를 도출하는 과정을 학습했습니다.
- 디스플레이 활용: LCD 실드를 통해 측정된 데이터를 시각적으로 표현하여 사용자와의 인터페이스를 구현하는 방법을 배웠습니다.
확장 가능한 프로젝트 아이디어:
- 토양 수분 센서 추가: 토양의 수분 함량을 측정하여 pH 값과 함께 표시함으로써 작물 재배에 필요한 종합적인 토양 정보를 제공할 수 있습니다.
- 무선 통신 모듈 연동: 블루투스나 Wi-Fi 모듈을 활용하여 측정된 데이터를 스마트폰이나 PC로 전송하여 원격으로 모니터링할 수 있습니다.
- 자동 관수 시스템 구축: 측정된 pH 값과 수분 함량을 기반으로 자동으로 물을 공급하는 시스템을 구현하여 작물의 생육 환경을 최적화할 수 있습니다.
이번 프로젝트를 통해 얻은 경험을 바탕으로 다양한 응용 분야에 도전해 보시기 바랍니다. 아두이노와 센서를 활용한 프로젝트는 무궁무진한 가능성을 지니고 있으므로, 창의적인 아이디어로 새로운 프로젝트를 시도해 보세요.
'모두의 아두이노 > 아두이노 센서' 카테고리의 다른 글
| [아두이노][센서] KY-013으로 간단한 온도 모니터링 프로젝트 시작하기! (2) | 2024.11.27 |
|---|---|
| [아두이노][센서] DS18B20 방수 온도 센서를 활용한 실시간 온도 모니터링 프로젝트! (0) | 2024.11.26 |
| [아두이노][센서] GROVE 토양 수분 센서를 활용한 스마트 토양 관리 시스템 구축 (0) | 2024.11.25 |
| [아두이노][센서] SHT10 스마트 농업의 시작! 토양수분 센서와 아두이노로 온습도 실시간 측정하기 (0) | 2024.11.25 |
| [아두이노][센서] OKY3443 토양수분 센서를 활용한 스마트 모니터링 시스템 구축 (0) | 2024.11.24 |
댓글