이 프로젝트는 초보자도 쉽게 따라 할 수 있도록 설계된 아두이노 기반 토양 수분 측정 시스템입니다. 단순히 센서를 연결하는 것을 넘어서, 데이터를 읽고 분석하여 결과를 LCD와 시리얼 모니터에 표시하는 과정을 모두 포함하고 있습니다.
여러분도 아두이노를 이용하여 자동화 시스템을 설계할 수 있습니다!
이 프로젝트는 스마트 화분, 자동 관수 시스템 등으로 발전시킬 수 있는 첫걸음이 될 것입니다. 지금 바로 시작해보세요!
목차
[아두이노][센서] GROVE 토양 수분 센서를 활용한 스마트 토양 관리 시스템 구축

이번 프로젝트는 아두이노와 SEEED GROVE 토양 수분 센서를 활용하여 실시간으로 토양 수분 상태를 측정하고, LCD 화면을 통해 시각적으로 데이터를 출력하는 시스템을 구현한 것입니다.
다음은 프로젝트의 주요 내용 요약입니다:
- 센서 소개: GROVE 토양 수분 센서는 토양의 전기 전도도를 측정하여 수분 상태를 판별하는 간단하고 효과적인 장치입니다.
- 하드웨어 연결: 아두이노와 LCD 쉴드, 그리고 GROVE 센서를 플러그 앤 플레이 방식으로 연결하여 쉽고 빠르게 구성할 수 있습니다.
- 소프트웨어 코딩: 센서 데이터 읽기, 평균 계산, 상태 분석, 그리고 LCD 출력 기능을 포함한 소프트웨어를 작성하여 시스템을 제어했습니다.
- 동작 확인: 센서가 정상적으로 데이터를 측정하고, 이를 LCD와 시리얼 모니터를 통해 출력함으로써 시스템의 기능을 확인했습니다.
이 프로젝트를 통해 초보자도 쉽게 아두이노와 센서를 활용한 간단한 자동화 시스템을 만들 수 있었습니다. 이 시스템은 스마트 화분, 정원 관리, 그리고 실내 식물 관리와 같은 실제 응용 사례에 활용될 수 있습니다.
1. SEEED GROVE 토양 수분 센서란?
SEEED GROVE 토양 수분 센서는 농업, 정원 관리, 스마트 화분 등의 프로젝트에서 사용되는 아날로그 센서로, 토양의 수분 농도를 측정할 수 있는 간단하면서도 효과적인 장치입니다. 이 센서는 두 개의 금속 프로브로 구성되어 있으며, 프로브를 통해 토양의 전기 전도성을 측정하여 수분 함량을 판단합니다. 센서가 생성한 아날로그 값은 아두이노, 라즈베리 파이와 같은 마이크로컨트롤러 보드에서 읽어 들여, 다양한 제어 및 자동화 시스템에 활용할 수 있습니다.
GROVE 모듈 시스템은 플러그 앤 플레이 방식으로 설계되어 초보자도 손쉽게 프로젝트를 시작할 수 있습니다. 이 센서는 3.3V와 5V 전압을 지원하므로, 다양한 플랫폼과 호환이 용이하며, 전력 소모가 낮아 배터리 기반 프로젝트에도 적합합니다.

SEEED GROVE 토양 수분 센서는 주로 다음과 같은 프로젝트에 사용됩니다:
- 스마트 화분: 토양의 건조 상태를 감지해 자동으로 물을 공급하는 시스템.
- 온실 관리: 토양의 수분 상태에 따라 농작물에 물을 자동으로 분사하는 시스템.
- 정원 관리 모니터링: 모바일 애플리케이션과 연동하여 정원의 토양 상태를 실시간으로 모니터링.
센서는 플라스틱 하우징으로 보호되어 있어, 일반적인 사용 환경에서 긴 수명을 제공합니다. 하지만 센서를 지속적으로 물에 잠긴 상태로 사용하거나, 장기간 노출 시에는 금속 프로브의 부식이 발생할 수 있습니다. 이를 방지하려면 정기적인 유지보수가 필요하며, 사용하지 않을 때에는 건조한 상태로 보관하는 것이 좋습니다.
센서의 사용법은 매우 간단합니다. SIG(신호) 핀을 아두이노의 아날로그 입력 핀에 연결하고, VCC(전원)와 GND(접지)를 각각 아두이노의 5V 핀과 GND 핀에 연결하면 바로 사용이 가능합니다. 이러한 간단한 연결 방식 덕분에 초보자도 쉽게 다룰 수 있으며, 플러그 앤 플레이 방식으로 다양한 프로젝트에서 즉시 활용할 수 있습니다.
2. SEEED GROVE 토양 수분 센서의 동작 원리
SEEED GROVE 토양 수분 센서의 동작 원리는 전기 전도도(Conductivity)에 기반을 두고 있습니다. 센서의 두 금속 프로브는 전도도 측정기를 구성하며, 프로브가 토양에 삽입되면 토양 내의 수분 함량에 따라 전기 전도도가 변화합니다. 이 전도도 변화는 센서에서 전압 신호로 변환되며, SIG 핀을 통해 출력됩니다. 이 신호는 아두이노와 같은 마이크로컨트롤러의 아날로그 입력 핀에서 읽어들일 수 있습니다.

전기 전도도 원리와 동작 설명
SEEED GROVE 토양 수분 센서는 전기 전도도를 이용하여 토양의 수분 상태를 측정합니다. 금속 프로브가 토양에 삽입되면, 토양 내의 물 함량에 따라 전기 전도도가 변화합니다. 이 변화는 센서에서 아날로그 출력 값으로 변환되어 제공됩니다. 이를 통해 아두이노와 같은 마이크로컨트롤러가 데이터를 읽고 분석할 수 있습니다.
전기 전도도 동작 원리:
- 금속 프로브의 역할: 두 개의 금속 프로브가 토양 내에서 전기 흐름을 유도합니다. 토양에 물이 포함될수록 이온(양이온과 음이온)의 농도가 높아지고, 전류가 더 쉽게 흐릅니다.
- 토양 상태에 따른 전도도 변화:
- 건조한 토양: 이온 농도가 낮아 전류 흐름이 적습니다. 따라서 센서는 낮은 아날로그 값을 출력합니다.
- 습한 토양: 이온 농도가 증가하면서 전류가 더 잘 흐릅니다. 센서 출력 값이 중간 수준으로 증가합니다.
- 과도한 물: 토양이 포화 상태가 되면 최대 전도도를 가지며, 센서는 높은 아날로그 값을 출력합니다.
- 아날로그 출력 값의 범위: 센서는 아두이노의 ADC(아날로그-디지털 변환기)로 연결되어, 0~1023 범위의 값을 제공합니다. 이는 토양의 수분 상태에 따라 달라지며, 다음과 같은 예시로 나타낼 수 있습니다:
- 건조한 토양: 약 0~300
- 적당히 습한 토양: 약 300~700
- 매우 습한 토양: 약 700~950
- 물이 가득 찬 상태: 약 950~1023
그래프 설명:
위 그래프는 토양 상태(건조부터 완전 포화까지)에 따른 센서의 아날로그 출력 값을 시각화한 것입니다.
- X축: 토양의 수분 상태 (Dry Soil, Humid Soil, Wet Soil, Fully Saturated)
- Y축: 센서의 아날로그 출력 값 (0~1023)
그래프는 토양의 수분 농도가 증가함에 따라 센서 출력 값도 선형적으로 증가하는 경향을 보여줍니다.
이를 통해 사용자는 센서의 출력 값을 기준으로 정확하게 토양 상태를 판단할 수 있습니다.
센서의 이러한 동작 원리를 이용하면 농업 및 정원 관리에서 토양 상태를 정밀하게 모니터링하고, 자동화된 물 공급 시스템과 연동할 수 있습니다.
응용 사례
이 센서는 단순히 수분 농도를 읽는 데 그치지 않고, 자동 관수 시스템과 연동하여 작동할 수도 있습니다. 예를 들어, 특정 값 이하로 출력이 떨어지면 물 펌프를 작동시켜 토양에 물을 공급하는 방식입니다.
센서의 신호는 노이즈가 발생할 가능성이 있으므로, 안정적인 데이터를 얻기 위해 여러 번의 샘플을 읽고 평균값을 계산하는 것이 좋습니다. 이는 센서의 데이터 신뢰성을 높이고, 프로젝트의 정확도를 개선합니다.
센서가 작동하는 동안 금속 프로브와 전기 회로의 연결 상태를 점검해야 하며, 장기간 사용할 경우 금속 프로브가 부식되지 않도록 유지보수를 실시하는 것이 중요합니다. 또한, 센서를 특정 환경에서 사용할 때는 전압 변동이나 극한의 온도에 민감할 수 있으므로, 제품 사양을 준수하여 사용해야 안정적으로 동작합니다.
센서의 간단한 동작 원리와 신뢰할 수 있는 데이터 제공 능력 덕분에 SEEED GROVE 토양 수분 센서는 농업 자동화, 정원 관리, 그리고 실험실 연구 프로젝트 등 다양한 응용 프로그램에 적합한 선택입니다.
3. SEEED GROVE 토양 수분 센서 구입하기
SEEED GROVE 토양 수분 센서는 다양한 온라인 플랫폼에서 구매할 수 있습니다. 국내에서는 메카솔루션에서 4,500원에 판매하고 있으며, 해외 구매를 고려한다면 알리익스프레스에서 약 5달러(약 6,000원)에 구매할 수 있습니다. 가격은 판매처와 배송비에 따라 다를 수 있으므로, 구매 전에 여러 판매처를 비교하여 최적의 조건을 선택하는 것이 좋습니다. 또한, 배송 기간과 판매자의 신뢰도를 확인하여 원활한 구매 경험을 보장하시기 바랍니다.

4. SEEED GROVE 토양 수분 센서 하드웨어 연결하기
SEEED GROVE 토양 수분 센서를 아두이노와 연결하려면, LCD 쉴드(16x2)를 활용하여 센서의 아날로그 데이터를 시각적으로 표시할 수 있습니다. 먼저 LCD 쉴드를 아두이노 보드 위에 정확히 결합합니다. LCD 쉴드에는 GROVE 포트가 포함되어 있으며, 센서를 연결하기 위해 A1 포트를 사용합니다. 센서의 SIG 핀은 LCD 쉴드의 A1 포트에 연결되어 아두이노의 A1 핀으로 데이터를 전송합니다. 센서의 VCC와 GND 핀은 GROVE 케이블을 통해 자동으로 전원과 접지에 연결됩니다. 이 구성은 플러그 앤 플레이 방식으로 설계되어 초보자도 손쉽게 사용할 수 있습니다. 연결 후에는 아두이노를 USB로 컴퓨터에 연결하여 전원을 공급합니다. 모든 연결이 올바르게 이루어졌는지 확인한 후, 센서를 토양에 삽입하여 동작 상태를 확인합니다.

이번 단계에서는 아두이노와 LCD 쉴드(16x2), 그리고 SEEED GROVE 토양 수분 센서를 연결하는 방법을 알아보겠습니다. 이 구성에서는 LCD 쉴드의 A1 포트를 통해 센서의 SIG 핀을 연결합니다. GROVE 시스템은 플러그 앤 플레이 방식을 지원하여 초보자도 쉽게 하드웨어를 연결할 수 있습니다.
1. 준비물
- 아두이노 우노(UNO) 보드
- LCD 쉴드(16x2): 아두이노의 디지털 핀을 활용해 LCD에 정보를 표시합니다.
- SEEED GROVE 토양 수분 센서
- GROVE 케이블
2. 하드웨어 연결 방법
- LCD 쉴드 장착
- LCD 쉴드를 아두이노 우노 보드 위에 그대로 꽂아줍니다.
- 쉴드는 아두이노의 핀에 정확히 맞도록 설계되어 있어 방향에 유의하며 결합하면 됩니다.
- GROVE 센서 연결
- SEEED GROVE 토양 수분 센서를 GROVE 케이블을 사용해 LCD 쉴드의 A1 포트에 연결합니다.
- 센서의 SIG 핀은 아두이노의 A1 핀과 자동으로 연결되며, VCC와 GND는 각각 아두이노의 전원과 접지 핀으로 연결됩니다.
3. 핀 연결 확인
- 아두이노 A1 핀 ↔ 센서 SIG 핀
SIG 핀은 센서의 아날로그 신호를 아두이노로 전달하며, 이 값을 통해 토양 수분 상태를 측정합니다. - 아두이노 5V 핀 ↔ 센서 VCC 핀
센서에 안정적인 전원을 공급합니다. - 아두이노 GND 핀 ↔ 센서 GND 핀
전기 회로의 기준 전압을 맞춰줍니다.
4. 전체 연결 흐름
- 아두이노에 LCD 쉴드를 결합합니다.
- SEEED GROVE 토양 수분 센서를 GROVE 케이블을 이용해 LCD 쉴드의 A1 포트에 연결합니다.
- 아두이노를 USB 케이블로 PC에 연결하여 전원을 공급합니다.
5. 연결 시 주의사항
- LCD 쉴드와 아두이노 보드가 올바르게 결합되지 않으면 센서가 작동하지 않을 수 있습니다.
- GROVE 케이블을 연결할 때 방향에 유의하세요. 케이블이 제대로 연결되지 않으면 센서가 신호를 전달하지 못합니다.
- 센서의 금속 프로브는 손상되지 않도록 주의하며, 토양에 삽입할 때 적정 깊이(금속 프로브 전체가 삽입될 정도)로 삽입합니다.
6. 연결 결과
이 연결을 통해 센서는 토양의 수분 상태를 측정하여 LCD 화면에 표시할 수 있습니다. 아두이노는 센서의 아날로그 데이터를 읽어들이고, LCD 쉴드는 이를 시각적으로 보여주는 역할을 합니다.
이후 단계에서는 이 연결을 기반으로 센서 데이터를 활용하는 소프트웨어를 작성하겠습니다.
5. SEEED GROVE 토양 수분 센서 소프트웨어 코딩하기
센서를 제어하기 위한 소프트웨어 준비 과정은 다음과 같은 단계로 이루어집니다

1. 아두이노
01 연결
- 아두이노와 PC 연결
- 아두이노 IDE 실행
- 메뉴 → 툴 → 보드:아두이노 UNO 확인
- 메뉴 → 스케치 → 확인/컴파일
02 컴파일 확인
스케치>확인/컴파일(CTRL+R) 를 선택해서 컴파일을 진행합니다.
03 아두이노 우노 업로드
컴파일이 이상없이 완료되면 스케치>업로드(CTRL+U) 를 선택해서 컴파일 파일을 업로드 합니다.
04 동작 확인
센서의 동작을 확인할 수 있습니다.
2. 코드 설명
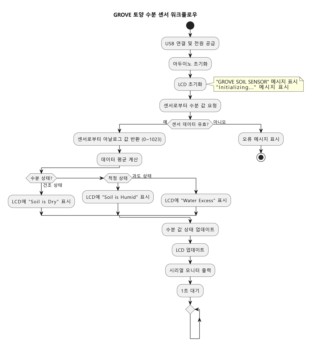
이 코드는 아두이노, LCD 쉴드(16x2), 그리고 SEEED GROVE 토양 수분 센서를 활용하여 토양의 수분 상태를 측정하고 LCD 화면에 결과를 출력합니다. 아래는 동작 순서를 단계별로 설명한 내용입니다.
#include <LiquidCrystal.h>
// LCD 디스플레이 설정 (핀 연결)
LiquidCrystal lcd(8, 9, 4, 5, 6, 7);
// 변수 선언
const int soilSensorPin = A1; // 토양 수분 센서가 연결된 아날로그 핀
int soilMoistureValue = 0; // 토양 수분 값 저장
int lastDisplayedValue = -1; // 이전에 표시된 값 (변화 감지용)
// 초기 설정
void setup() {
pinMode(soilSensorPin, INPUT); // 토양 수분 센서 입력 핀 설정
initializeLCD(); // LCD 초기화
}
// 메인 루프
void loop() {
soilMoistureValue = readSoilMoisture(); // 토양 수분 값 읽기
if (soilMoistureValue != lastDisplayedValue) { // 값이 변경될 경우에만 갱신
displaySoilStatus(soilMoistureValue); // LCD에 토양 상태 표시
lastDisplayedValue = soilMoistureValue; // 현재 값을 저장
}
delay(1000); // 1초 대기 후 다시 측정
}
// LCD 초기화 함수
void initializeLCD() {
lcd.begin(16, 2); // LCD 화면 크기 설정 (16x2)
lcd.setCursor(0, 0); // LCD 첫 번째 줄 첫 칸으로 커서 이동
lcd.print("GROVE SOIL SENSOR"); // 초기 메시지 출력
lcd.setCursor(0, 1);
lcd.print("Initializing..."); // 초기화 상태 출력
delay(1000); // 1초 대기 시간으로 변경
lcd.clear(); // 화면 지우기
}
// 토양 수분 센서 값 읽기 함수
int readSoilMoisture() {
int totalValue = 0;
const int samples = 10; // 평균값 계산을 위한 샘플 수
// 센서 값을 여러 번 읽어서 평균 계산
for (int i = 0; i < samples; i++) {
totalValue += analogRead(soilSensorPin);
delay(20); // 샘플 간 짧은 대기
}
int avgValue = totalValue / samples; // 평균값 계산
if (avgValue < 0 || avgValue > 1023) { // 값이 예상 범위를 벗어나면 오류 처리
return -1; // 오류 코드 반환
}
return avgValue; // 유효한 값 반환
}
// LCD에 토양 상태 표시 함수
void displaySoilStatus(int moistureValue) {
if (moistureValue == -1) { // 오류 처리
lcd.clear();
lcd.setCursor(0, 0);
lcd.print("Error: Sensor!");
return;
}
lcd.clear();
lcd.setCursor(0, 0);
lcd.print("Soil Moisture:");
lcd.print(moistureValue); // 센서 값 출력
lcd.setCursor(0, 1);
// 수분 상태에 따라 메시지 출력
if (moistureValue > 700 && moistureValue <= 1023) {
lcd.print("Water Excess!"); // 과도한 수분
} else if (moistureValue > 300 && moistureValue <= 700) {
lcd.print("Soil is Humid"); // 적정 습기
} else if (moistureValue >= 0 && moistureValue <= 300) {
lcd.print("Soil is Dry"); // 건조 상태
} else {
lcd.print("Invalid Value"); // 비정상 값
}
}
.

1. 초기화 과정
코드 흐름:
- setup() 함수 실행
아두이노가 부팅되면 가장 먼저 setup() 함수가 실행됩니다. 이 함수에서는 센서와 LCD의 초기 설정을 수행합니다. - LCD 초기화 (initializeLCD() 호출)
- LCD의 크기(16x2)를 설정하고 초기 메시지를 표시합니다.
- "GROVE SOIL SENSOR"와 "Initializing..." 메시지를 출력하여 시스템이 준비 중임을 사용자에게 알립니다.
- 초기화가 완료되면 LCD를 클리어합니다.
- 핀 설정
- 토양 수분 센서가 연결된 핀(A1)을 입력 모드로 설정하여 아날로그 데이터를 읽을 준비를 합니다.
2. 메인 루프 동작 (loop() 함수)
코드 흐름:
- 센서 값 읽기 (readSoilMoisture() 호출)
- 토양 수분 센서에서 아날로그 데이터를 읽습니다.
- 데이터를 10번 샘플링하고 평균값을 계산하여 값의 정확도를 높입니다.
- 샘플 값이 0~1023 범위 안에 있는지 확인하여, 범위를 벗어나면 오류(-1)를 반환합니다.
- 화면 갱신 여부 확인
- 새로 읽은 값(soilMoistureValue)과 이전에 표시된 값(lastDisplayedValue)을 비교합니다.
- 값이 변경되었을 경우에만 LCD를 갱신하여 불필요한 화면 깜박임을 방지합니다.
- LCD 상태 업데이트 (displaySoilStatus() 호출)
- 센서 값이 0~1023 범위일 때 수분 상태를 계산하고 LCD에 메시지를 출력합니다:
- 건조(0~300): "Soil is Dry"
- 적정 수분(300~700): "Soil is Humid"
- 과도한 수분(700~1023): "Water Excess!"
- 센서 값이 유효 범위를 벗어난 경우 "Error: Sensor!" 메시지를 표시합니다.
- 센서 값이 0~1023 범위일 때 수분 상태를 계산하고 LCD에 메시지를 출력합니다:
- 1초 대기 (delay(1000))
- 데이터 읽기와 LCD 갱신 사이에 1초의 대기 시간을 두어 시스템의 안정성을 확보합니다.
3. 세부 함수 동작 설명
1) LCD 초기화 (initializeLCD())
- LCD 화면을 준비하고 초기 메시지를 출력합니다.
- 1초 대기 후 화면을 클리어하여 다음 데이터를 표시할 준비를 합니다.
2) 토양 수분 값 읽기 (readSoilMoisture())
- 센서에서 10회 데이터를 읽고 평균값을 반환합니다.
- 평균값 계산을 통해 센서 값의 노이즈를 줄이고 신뢰성을 높입니다.
- 값이 비정상적이면 오류를 반환하여 이후 처리를 돕습니다.
3) LCD 상태 표시 (displaySoilStatus())
- LCD를 초기화하고 센서 값을 출력합니다.
- 센서 값에 따라 적절한 수분 상태를 판별하고 메시지를 표시합니다.
- 센서 값이 변경될 때만 화면을 업데이트하여 깜박임을 최소화합니다.
4. 전체 동작 순서 요약

- 아두이노 부팅
- setup()에서 LCD와 센서를 초기화합니다.
- 센서 값 읽기
- loop()에서 센서 데이터를 읽고 평균값을 계산합니다.
- 데이터 비교 및 LCD 갱신
- 새로 읽은 센서 값과 이전 값을 비교하여, 변경된 경우에만 LCD를 업데이트합니다.
- 수분 상태 출력
- 수분 상태를 분석하고 적절한 메시지를 LCD에 표시합니다.
- 대기 및 반복
- 1초 대기 후 새로운 센서 데이터를 읽고 위 과정을 반복합니다.
실행 예시
1. 초기화 화면
LCD가 초기화되면서 다음과 같은 메시지가 표시됩니다:
GROVE SOIL
SENSOR Initializing...
2. 정상 동작 중 토양 상태 예시
- 건조한 토양 상태:
Soil Moisture: 150 Soil is Dry
- 적당한 수분 상태:
Soil Moisture: 450 Soil is Humid
- 과도한 수분 상태:
Soil Moisture: 850 Water Excess!
3. 센서 오류 상태
센서가 비정상적으로 동작하거나 연결이 잘못되었을 경우:
4. 값이 변경되지 않는 경우
이전 값과 동일한 센서 값이 입력되면 LCD는 화면을 갱신하지 않고 유지됩니다.
예:
센서 값이 계속 450일 경우:
(화면 유지)
Soil Moisture:
450 Soil is Humid
6. SEEED GROVE 토양 수분 센서 동작 확인
아두이노와 GROVE 토양수분 센서, 그리고 LCD 쉴드의 하드웨어 연결과 소프트웨어 코딩이 완료되었다면, 이제 시스템이 올바르게 작동하는지 확인해야 합니다. 다음 단계에 따라 동작을 검증해보세요:

- 전원 공급 및 초기화 확인
아두이노 보드에 전원을 공급하면 LCD 화면에 초기화 메시지가 나타납니다. 예를 들어, "GROVE SOIL SENSOR"와 "Initializing..." 등의 문구가 표시되며, 이는 시스템이 정상적으로 시작되었음을 의미합니다. - 센서 값 측정 및 표시
센서를 건조한 상태의 토양에 삽입한 후, LCD에 표시되는 수분 값과 상태 메시지를 확인합니다. 건조한 토양에서는 낮은 수분 값과 함께 "Dry Soil"과 같은 메시지가 나타납니다. 이후, 토양에 물을 추가하여 센서가 수분 변화를 감지하는지 확인합니다. 수분 값이 증가하고, "Humid Soil" 또는 "Water Enough" 등의 메시지가 표시되면 센서가 정상적으로 작동하고 있음을 알 수 있습니다. - 시리얼 모니터를 통한 데이터 확인
아두이노 IDE의 시리얼 모니터를 열어 센서로부터 수집된 데이터를 실시간으로 확인할 수 있습니다. 이를 통해 LCD에 표시되는 값과 시리얼 모니터의 값이 일치하는지 비교하여 시스템의 정확성을 검증합니다. - 오류 상황 점검
센서를 토양에서 제거하거나 전원을 차단하여 비정상적인 상황을 만들어봅니다. 이때 LCD에 "Sensor Error"와 같은 오류 메시지가 나타나는지 확인하여, 시스템이 예외 상황을 적절히 처리하는지 점검합니다.
이러한 과정을 통해 전체 시스템이 의도한 대로 작동하는지 확인할 수 있습니다. 만약 예상과 다른 동작이 발생한다면, 하드웨어 연결 상태나 소프트웨어 코드를 다시 점검하여 문제를 해결해야 합니다.
7. 마무리
이번 프로젝트를 통해 아두이노와 GROVE 토양수분 센서를 활용하여 토양의 수분 상태를 실시간으로 모니터링하는 시스템을 구축하였습니다. 이 과정에서 하드웨어 연결, 소프트웨어 코딩, 그리고 시스템의 동작 확인까지 단계별로 진행하며 아두이노 프로젝트의 기본적인 흐름을 경험하셨을 것입니다.
이러한 시스템은 실내 식물 관리나 소규모 농업 등 다양한 분야에 응용될 수 있습니다. 예를 들어, 토양 수분 상태에 따라 자동으로 물을 공급하는 자동 관수 시스템으로 확장할 수 있으며, IoT 기술을 접목하여 스마트폰으로 원격 모니터링 및 제어가 가능한 스마트 가드닝 시스템으로 발전시킬 수 있습니다.
이번 프로젝트를 통해 아두이노의 기본적인 사용법과 센서 데이터를 활용하는 방법을 익히셨기를 바랍니다. 앞으로도 다양한 센서와 모듈을 활용하여 더욱 흥미롭고 유용한 프로젝트를 진행해보시기 바랍니다.
모두의 아두이노 환경 센서 : 네이버 도서
네이버 도서 상세정보를 제공합니다.
search.shopping.naver.com
'모두의 아두이노 > 아두이노 센서' 카테고리의 다른 글
| [아두이노][센서] DS18B20 방수 온도 센서를 활용한 실시간 온도 모니터링 프로젝트! (0) | 2024.11.26 |
|---|---|
| [아두이노][센서] SEN0249 농업 필수! 토양 pH 센서로 정밀 측정하기 (0) | 2024.11.25 |
| [아두이노][센서] SHT10 스마트 농업의 시작! 토양수분 센서와 아두이노로 온습도 실시간 측정하기 (0) | 2024.11.25 |
| [아두이노][센서] OKY3443 토양수분 센서를 활용한 스마트 모니터링 시스템 구축 (0) | 2024.11.24 |
| [아두이노][센서] YL-69 스마트 농업의 시작! 토양수분 센서로 수분 상태 측정하기 (0) | 2024.11.23 |
댓글