이 프로젝트는 아두이노와 HTU21D 센서를 활용하여 온도와 습도를 손쉽게 측정하고 LCD에 표시하는 과정을 다룹니다. 단계별 설명으로 아두이노 세계로 입문해 보세요!
목차
[아두이노][센서] 쉽고 간편한 환경 측정! HTU21D로 온습도 모니터링 프로젝트
HTU21D 온습도 센서를 활용한 프로젝트는 실시간 온도와 습도를 측정하고 LCD 화면에 데이터를 표시하는 간단하고 효과적인 환경 모니터링 시스템을 구축하는 데 초점을 맞췄습니다. 이 과정에서 I²C 통신, 센서 초기화 및 데이터 처리, LCD 출력 관리 등을 배울 수 있었습니다. HTU21D 센서는 ±2%RH의 습도 정확도와 ±0.3°C의 온도 정확도를 제공하며, 빠른 응답 속도와 저전력 소비로 다양한 응용 분야에서 사용하기 적합합니다.
이 프로젝트는 환경 데이터를 활용한 다양한 확장 가능성을 열어줍니다. 추가적으로 Wi-Fi 모듈, 데이터 로깅 기능 또는 경고 시스템을 통합하여 더 복잡한 시스템으로 발전시킬 수 있습니다. 특히 스마트 홈 제어, 농업 자동화, 기상 관측 프로젝트 등에 쉽게 적용 가능합니다.

1. HTU21D 온습도 센서란?
HTU21D는 디지털 상대 습도 및 온도 센서로, 고정밀 데이터 측정을 간편하게 수행할 수 있는 모듈입니다. 이 센서는 I²C 프로토콜을 통해 마이크로컨트롤러와 통신하며, 3x3x0.9mm의 초소형 크기로 공간 제약이 있는 응용 프로그램에 적합합니다.
MEAS에서 제작한 이 센서는 ±2%RH의 습도 정확도와 ±0.3°C의 온도 정확도를 제공합니다. 모든 센서는 개별적으로 보정되며, 보정된 신호를 디지털로 출력해 추가적인 조정이 필요 없습니다.
또한, 센서는 0~100%RH 습도와 -40°C에서 125°C 온도 범위에서 작동 가능하며, 저전력 소모와 빠른 응답 시간으로 에너지 효율적인 설계를 지원합니다.
HTU21D는 환경 제어 시스템, 스마트 홈 자동화, 의료 기기 및 프린터와 같은 고정밀 응용 프로그램에 널리 사용됩니다. PTFE 필터 옵션을 추가로 제공하여 먼지와 물 침투로부터 센서를 보호하고 응답 시간을 유지합니다.
이 센서는 10비트부터 최대 14비트까지 해상도를 설정할 수 있으며, 데이터는 디지털 포맷으로 전송되어 다양한 프로세스에서 쉽게 활용됩니다.
또한, **낮은 대기 전류(0.02 µA)**로 설계되어 배터리 기반 장치에서도 긴 수명을 보장합니다.

HTU21D는 디지털 방식으로 온도와 습도를 측정하는 고정밀 센서로, I²C 프로토콜을 사용해 간단히 마이크로컨트롤러와 통신할 수 있습니다. 이 센서는 3x3x0.9mm 크기의 초소형 DFN(Dual Flat No-leads) 패키지로 제작되었으며, 소형화와 지능형 설계로 높은 정확도와 신뢰성을 제공합니다. HTU21D는 ±2% RH의 상대 습도 정확도와 ±0.3°C의 온도 정확도를 자랑하며, 완전히 보정되고 교정된 신호를 출력합니다. 이를 통해 복잡한 데이터 처리 없이 곧바로 응용 프로그램에 데이터를 사용할 수 있습니다.
주요 특징:
- 소형 디자인: 제한된 공간에서 활용 가능.
- 낮은 전력 소모: 슬립 모드에서 0.14 µA, 동작 중 최대 500 µA의 전류 소모.
- 빠른 응답 속도: 습도 10초, 온도 10초 이내에서 데이터 업데이트.
- I²C 인터페이스 지원: 마이크로컨트롤러와 간편한 통신.
- 내장 필터 옵션: 선택적으로 PTFE 필터를 장착하여 먼지와 물로부터 보호 가능.
HTU21D는 OEM 애플리케이션, 스마트 홈, HVAC 시스템, 의료 장비, 프린터 등 다양한 용도에서 높은 신뢰성과 정확도를 필요로 하는 프로젝트에 이상적입니다.
2. HTU21D 온습도 센서의 동작 원리
HTU21D 센서는 내장된 습도 및 온도 감지 소자를 통해 주변 환경의 데이터를 측정하고 이를 디지털 신호로 변환합니다. 센서는 I²C 인터페이스를 통해 데이터를 전송하며, 이 프로토콜은 간단한 2개의 핀(SDA 및 SCL)만으로 통신을 수행합니다.
이 센서의 상대 습도 데이터는 12비트 해상도로 출력되며, 이를 통해 ±2%RH 이내의 정확도로 습도를 측정할 수 있습니다. 온도 데이터는 14비트 해상도로 제공되며, ±0.3°C의 정밀도를 지원합니다.
센서는 측정 데이터를 내부에서 보정하고 선형화한 후 디지털 출력으로 전달하므로, 추가적인 데이터 처리 없이도 높은 품질의 결과를 제공합니다.
또한, HTU21D는 저전력 설계로 평균 2.7 µW만 소비하며, 에너지 효율성을 중시하는 애플리케이션에서 유리합니다.
동작 시, 소프트웨어를 통해 측정 해상도를 조정할 수 있으며, 사용자는 8비트부터 14비트까지 선택하여 응용 프로그램의 필요에 맞출 수 있습니다.
센서의 보정 데이터는 칩 내부에 저장되어 있어, 초기 설정 없이 즉시 사용할 수 있는 플러그 앤 플레이 방식으로 동작합니다.
이 외에도 센서는 CRC(사이클릭 중복 검사)를 통해 데이터 전송 오류를 감지하고 통신 신뢰성을 높입니다.

HTU21D는 정확한 온습도 데이터를 측정하고 디지털 신호로 변환하여 출력하는 센서입니다. 이 센서의 작동은 상대 습도와 온도를 각각 측정하는 독립된 감지 소자를 기반으로 합니다.
- 상대 습도 측정 원리:
HTU21D는 커패시턴스 기반 센서를 통해 상대 습도를 측정합니다. 공기 중의 수분은 센서의 다이에 영향을 미치며, 이 변화는 디지털 신호로 변환되어 I²C 인터페이스를 통해 전달됩니다.- 습도 범위: 0% ~ 100% RH.
- 정확도: 20% ~ 80% RH에서 ±2% RH.
- 온도 측정 원리:
HTU21D는 온도 측정을 위해 반도체 기반의 열 저항 센서를 사용합니다. 이 데이터는 디지털 포맷으로 변환되어 출력됩니다.- 온도 범위: -40°C ~ 125°C.
- 정확도: 25°C에서 ±0.3°C.
- I²C 통신 프로토콜:
HTU21D는 I²C 인터페이스를 통해 마스터 디바이스(아두이노 등)와 통신합니다.- SCL 핀: 클럭 신호 제공.
- SDA 핀: 데이터 송수신.
- I²C 주소는 0x40으로 고정되어 있습니다.
- 전력 효율성 및 기능:
- 저전력 동작: 슬립 모드와 활성 모드를 오가며 에너지를 절약.
- 온도 보정: 온도 변화에 따른 습도 보정 기능 제공.
- CRC 체크섬: 데이터 전송 오류를 감지하여 안정성 향상.
HTU21D는 간단한 명령을 통해 데이터를 요청하고, 교정된 디지털 데이터를 수신하는 구조로, 초보자도 쉽게 다룰 수 있는 센서입니다.
3. HTU21D 온습도 센서 구입하기
HTU21D 온습도 센서는 다양한 온라인 플랫폼에서 구매할 수 있습니다. 국내에서는 네이버 쇼핑과 같은 사이트에서 8,000원에서 12,000원 사이의 가격대로 판매되고 있습니다. 해외 구매를 고려한다면 알리익스프레스에서 $2.5에서 $4.5 사이의 가격으로 제공되며, 이는 약 3,000원에서 6,000원에 해당합니다. 단, 해외 구매 시 배송비와 배송 기간을 고려해야 하며, 국내 구매는 빠른 배송과 AS 지원 측면에서 유리할 수 있습니다. 구매 전에 판매자의 평점과 리뷰를 확인하여 신뢰할 수 있는 판매처를 선택하는 것이 중요합니다.

4. HTU21D 온습도 센서 하드웨어 연결하기
HTU21D 온습도 센서와 LCD 키패드 쉴드는 아두이노의 I²C 인터페이스(A4, A5 핀)를 공유하여 동시에 사용할 수 있습니다. LCD 쉴드를 아두이노에 직접 장착하면 자동으로 A4(SDA)와 A5(SCL) 핀이 연결되므로, HTU21D 센서 역시 동일한 핀에 병렬로 연결해야 합니다. HTU21D 센서는 4.7kΩ 풀업 저항이 내장되어 있어 별도의 저항 추가는 필요하지 않지만, 병렬 연결 시 다른 장치와 저항 값이 중복되지 않도록 확인이 필요합니다. I²C 주소 충돌은 HTU21D(주소: 0x40)와 LCD 모듈(주소: 일반적으로 0x27 또는 0x3F)이 각각 다른 주소를 사용하므로 문제가 발생하지 않습니다. HTU21D의 VCC와 GND는 아두이노의 5V와 GND에 연결하며, SDA와 SCL 핀은 각각 A4, A5에 병렬로 연결합니다. 또한, 두 장치가 동시에 동작하지 않을 경우 I²C 버스의 신호 무결성을 확인하고 풀업 저항 값이 적절한지 재검토해야 합니다. 최종적으로, 이 설정은 HTU21D의 데이터를 LCD에 실시간으로 표시하는 데 적합하며, 아두이노에서 온습도 센서 데이터를 성공적으로 처리할 수 있도록 합니다.

HTU21D 온습도 센서와 아두이노를 연결할 때, I²C 통신을 위해 아두이노의 A4(SDA)와 A5(SCL) 핀을 사용합니다. 그러나 LCD 키패드 쉴드도 동일한 핀(A4, A5)을 사용하여 I²C 통신을 수행합니다. 따라서 두 장치를 동시에 연결하려면 I²C 버스에 병렬로 연결해야 합니다.
연결 방법:
- 아두이노와 LCD 키패드 쉴드 연결:
- LCD 키패드 쉴드를 아두이노 우노 보드에 직접 장착합니다. 이때, LCD 쉴드는 아두이노의 A4(SDA)와 A5(SCL) 핀을 사용하여 I²C 통신을 수행합니다.
- HTU21D 센서와 아두이노 연결:
- HTU21D VCC → 아두이노 5V
- HTU21D GND → 아두이노 GND
- HTU21D SDA → 아두이노 A4(SDA)
- HTU21D SCL → 아두이노 A5(SCL)
주의사항:
- I²C 주소 충돌 방지: HTU21D 센서의 기본 I²C 주소는 0x40이며, LCD 모듈의 주소는 일반적으로 0x27 또는 0x3F입니다. 두 장치의 주소가 다르므로 충돌 없이 동시에 사용할 수 있습니다. 그러나, 동일한 I²C 주소를 가진 장치를 동시에 사용하려면 I²C 멀티플렉서를 사용해야 합니다.
- 풀업 저항 확인: 일부 I²C 장치는 SDA와 SCL 라인에 풀업 저항을 내장하고 있습니다. HTU21D 모듈에는 4.7kΩ의 풀업 저항이 내장되어 있으므로, 추가적인 풀업 저항을 연결할 필요는 없습니다. 그러나, 여러 I²C 장치를 연결할 때는 전체 회로의 풀업 저항 값을 고려해야 합니다.
결론:
HTU21D 센서와 LCD 키패드 쉴드를 아두이노에 동시에 연결하려면, 두 장치를 I²C 버스에 병렬로 연결하면 됩니다. 아두이노의 A4(SDA)와 A5(SCL) 핀에 두 장치를 모두 연결하고, 각 장치의 I²C 주소가 다르므로 충돌 없이 사용할 수 있습니다. 이러한 연결 방식을 통해 온습도 데이터를 LCD에 실시간으로 표시할 수 있습니다.
5. HTU21D 온습도 센서 소프트웨어 코딩하기
센서를 제어하기 위한 소프트웨어 준비 과정은 다음과 같은 단계로 이루어집니다

1. 아두이노
01 연결
- 아두이노와 PC 연결
- 아두이노 IDE 실행
- 메뉴 → 툴 → 보드:아두이노 UNO 확인
- 메뉴 → 스케치 → 확인/컴파일
02 컴파일 확인
스케치>확인/컴파일(CTRL+R) 를 선택해서 컴파일을 진행합니다.
03 아두이노 우노 업로드
컴파일이 이상없이 완료되면 스케치>업로드(CTRL+U) 를 선택해서 컴파일 파일을 업로드 합니다.
04 동작 확인
센서의 동작을 확인할 수 있습니다.
2. 코드 설명
이 코드는 HTU21D와 LCD 쉴드를 아두이노와 함께 사용하여 환경의 온도와 습도를 실시간으로 측정하고 LCD 화면에 표시합니다. 초기화 오류와 데이터 읽기 실패를 처리하는 로직을 포함하여 안정적인 동작을 보장합니다.
#include <Wire.h> // I²C 통신 라이브러리
#include "SparkFunHTU21D.h" // HTU21D 센서 라이브러리
#include <LiquidCrystal.h> // LCD 제어 라이브러리
// 객체 생성
HTU21D 온습도센서; // HTU21D 객체 생성
LiquidCrystal LCD(8, 9, 4, 5, 6, 7); // LCD 핀 설정
// 설정 함수
void setup() {
Wire.begin(); // I²C 통신 초기화
LCD.begin(16, 2); // 16x2 LCD 초기화
LCD.print("센서 초기화 중..."); // 초기화 메시지 출력
if (!온습도센서.begin()) { // 센서 초기화 확인
LCD.setCursor(0, 1);
LCD.print("센서 오류!");
while (1); // 오류 시 멈춤
}
}
// 메인 루프 함수
void loop() {
// 센서 데이터 읽기
float 습도 = 온습도센서.readHumidity();
float 온도 = 온습도센서.readTemperature();
// 에러 값 확인
if (isnan(습도) || isnan(온도)) {
LCD.clear();
LCD.setCursor(0, 0);
LCD.print("데이터 오류!");
} else {
// 정상 데이터 출력
데이터출력(LCD, 습도, 온도);
}
delay(1000); // 1초 대기
}
// LCD에 온도와 습도를 출력하는 함수
void 데이터출력(LiquidCrystal &lcd, float 습도, float 온도) {
lcd.clear(); // LCD 화면 초기화
// 온도 출력
lcd.setCursor(0, 0); // 첫 줄 첫 칸으로 커서 이동
lcd.print("온도: ");
lcd.print(온도);
lcd.print(" C");
// 습도 출력
lcd.setCursor(0, 1); // 둘째 줄 첫 칸으로 커서 이동
lcd.print("습도: ");
lcd.print(습도);
lcd.print(" %");
}
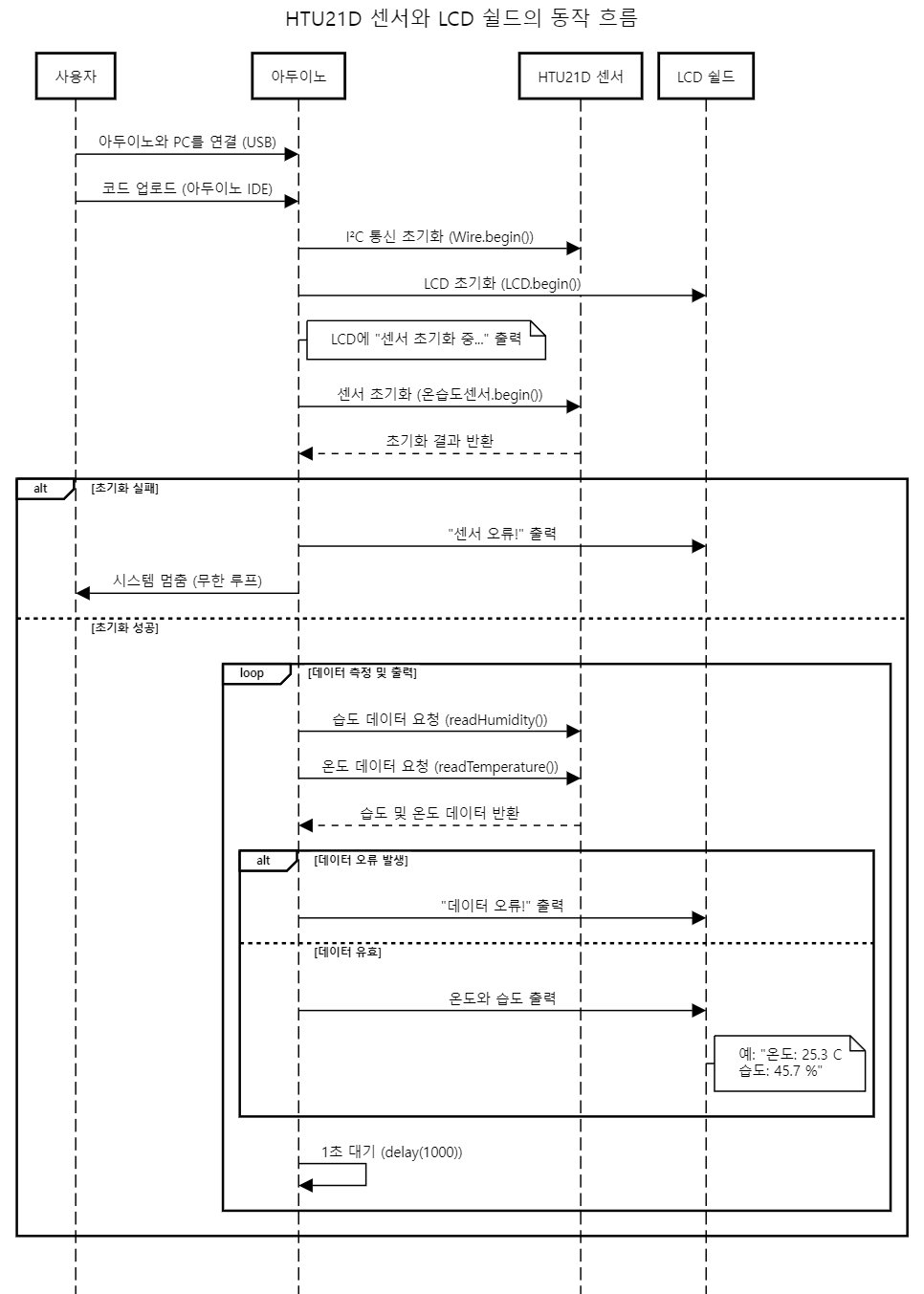
다이어그램 설명
- 사용자-아두이노 상호작용:
USB를 통해 아두이노를 PC에 연결하고, IDE를 통해 코드를 업로드합니다. - 초기화 단계:
아두이노는 I²C 통신을 설정하고, HTU21D 센서와 LCD를 초기화합니다. 초기화 메시지를 LCD에 표시하며, 센서 초기화 성공 여부를 확인합니다. - 데이터 측정 및 처리:
초기화 성공 시, 루프가 시작됩니다. HTU21D 센서에서 데이터를 읽어 LCD에 표시하며, 1초마다 데이터를 갱신합니다. - 에러 처리:
센서 초기화 실패 또는 데이터 오류 발생 시, 해당 메시지를 LCD에 표시하고 사용자에게 문제를 알립니다.

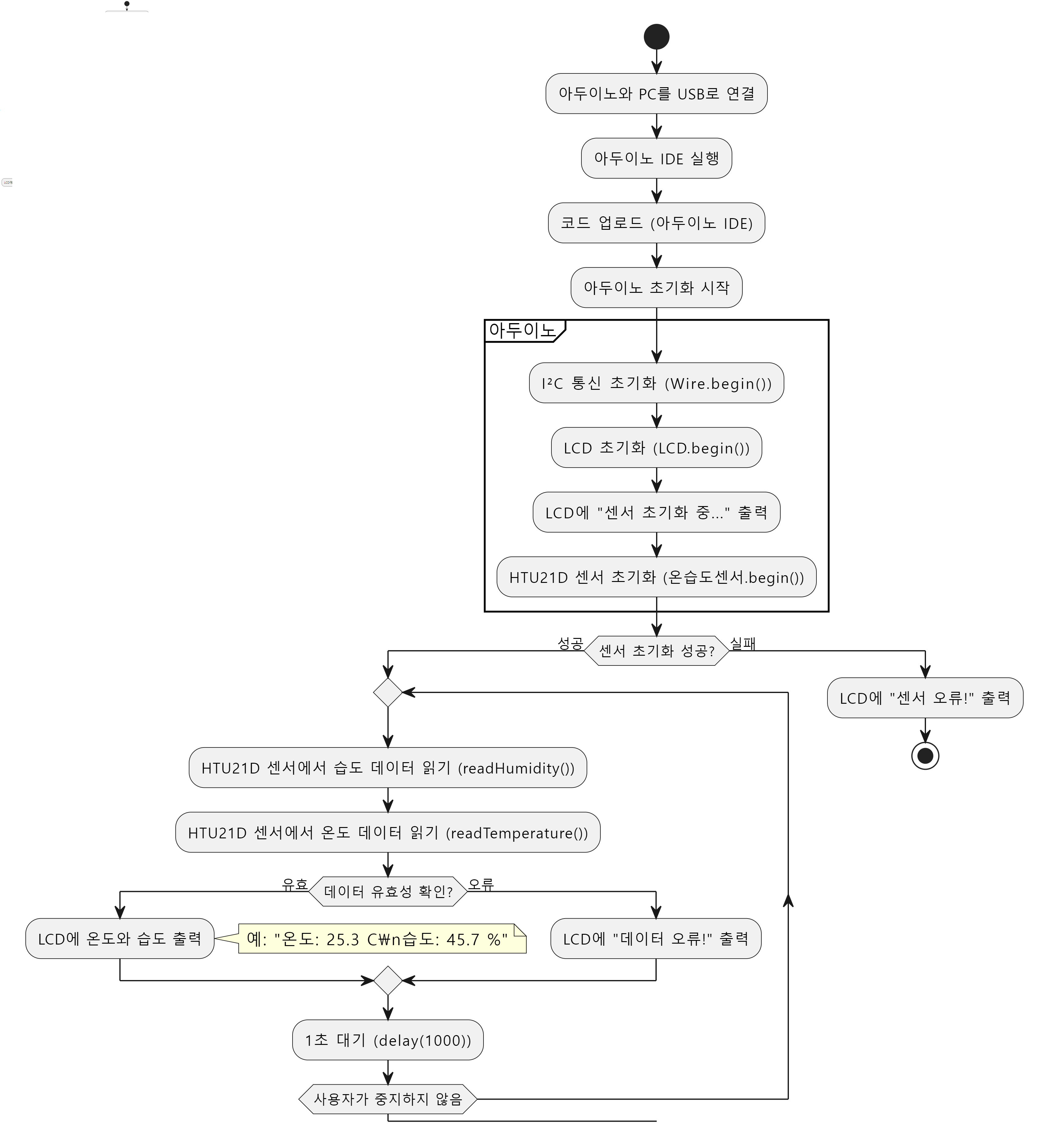
HTU21D, 아두이노 LCD 쉴드, 아두이노 제어 코드의 동작 순서
1. 초기화 단계
- I²C 통신 설정
- 코드가 시작되면 Wire.begin()을 호출하여 아두이노의 I²C 통신을 활성화합니다. 이는 HTU21D와 LCD 쉴드 간 통신이 가능하도록 설정합니다.
- LCD 초기화
- LCD.begin(16, 2)를 통해 LCD 쉴드를 16x2 형식으로 초기화합니다.
- 초기화 메시지인 "센서 초기화 중..."을 LCD 화면에 표시하여 사용자에게 시스템이 준비 중임을 알립니다.
- HTU21D 센서 초기화 확인
- HTU21D.begin() 함수를 호출하여 센서의 초기화를 시도합니다.
- 초기화가 실패하면 "센서 오류!" 메시지를 LCD에 출력하고, 프로그램을 멈춥니다(무한 루프).
2. 메인 루프 단계
- 데이터 수집
- HTU21D 센서로부터 온도(readTemperature())와 습도(readHumidity()) 데이터를 읽습니다.
- 이 값들은 각각 부동소수점 변수(float)로 저장됩니다.
- 데이터 유효성 검사
- 읽은 데이터가 유효하지 않은 경우(예: NaN값) "데이터 오류!"라는 메시지를 LCD에 표시합니다.
- 이는 센서와의 통신이 실패하거나 센서가 제대로 동작하지 않을 때 발생할 수 있습니다.
- LCD 출력
- 데이터가 유효한 경우, 두 줄로 구성된 LCD에 다음 내용을 표시합니다:
- 첫 번째 줄: "온도: XX.X C" (온도 값)
- 두 번째 줄: "습도: XX.X %" (습도 값)
- 출력 전 LCD 화면을 lcd.clear()로 초기화하여 이전 데이터와 겹치지 않도록 합니다.
- 데이터가 유효한 경우, 두 줄로 구성된 LCD에 다음 내용을 표시합니다:
- 반복 대기
- 데이터 출력 후, 1초의 지연을 설정(delay(1000))하여 일정한 주기로 센서 데이터를 갱신합니다.
3. 에러 처리 단계
- 센서 초기화 실패
- HTU21D 센서 초기화(HTU21D.begin())가 실패하면 시스템은 오류 상태를 LCD에 표시하고 멈춥니다.
- 이를 통해 사용자는 센서 연결 문제를 즉시 확인할 수 있습니다.
- 데이터 읽기 실패
- 센서로부터 데이터를 읽지 못했거나, 센서 데이터가 유효하지 않은 경우 NaN 상태를 감지하여 LCD에 "데이터 오류!"를 출력합니다.
- 이 상태는 센서의 상태 확인 또는 재설정이 필요함을 나타냅니다.
전체 동작 흐름

- 시작: I²C 통신, LCD, HTU21D 초기화.
- 센서 데이터 읽기: HTU21D 센서에서 온도와 습도 데이터를 수집.
- 데이터 유효성 확인: 데이터를 검사하고, 유효하지 않으면 오류를 출력.
- LCD 출력: 온도와 습도 데이터를 화면에 표시.
- 반복: 데이터 읽기와 출력 과정을 주기적으로 반복.
예시
시작 상태:
- LCD에 "센서 초기화 중..."이 표시됩니다.
- 센서 초기화 성공 시, 루프가 시작됩니다.
정상 동작 예시:
- LCD 출력:
온도: 25.3 C
습도: 45.7 %
1초 대기 후, 새 데이터를 읽어 출력:
온도: 25.4 C
습도: 46.1 %
6. HTU21D 온습도 센서 동작 확인
HTU21D 센서의 동작을 확인하기 위해, 먼저 하드웨어 연결 상태를 점검하고 코드가 아두이노 보드에 성공적으로 업로드되었는지 확인합니다. LCD에 온도와 습도 값이 실시간으로 출력되며, 시리얼 모니터를 통해 데이터가 제대로 수신되는지 검증합니다. 주변 환경 변화(예: 손으로 센서를 감싸거나 습도를 높이는 등)를 통해 측정값의 변화 여부를 확인합니다. 오류가 발생할 경우, 센서 초기화 및 I²C 연결 상태를 다시 점검해야 합니다.

HTU21D 온습도 센서가 올바르게 동작하는지 확인하기 위해 아래 단계들을 따릅니다:
- 하드웨어 연결 확인:
- 아두이노 보드와 HTU21D 센서, LCD 쉴드가 올바르게 연결되었는지 확인합니다.
- **I²C 통신 핀(A4, A5)**과 전원 핀(VCC, GND)이 안정적으로 연결되었는지 재검토합니다.
- 필요 시 회로 연결 상태를 멀티미터로 점검하여 단선이 없는지 확인합니다.
- 코드 업로드 및 실행:
- 아두이노 IDE에서 코드 작성 후 **'컴파일 및 업로드(Ctrl+U)'**를 수행합니다.
- 업로드가 완료되면, LCD 화면에 "센서 초기화 중..." 메시지가 표시됩니다. 초기화 실패 시 "센서 오류!" 메시지가 나타날 수 있습니다.
- 실시간 데이터 확인:
- 초기화가 성공하면, LCD 화면에 온도와 습도 데이터가 표시됩니다.
- 예를 들어, "온도: 25.3 C" 및 "습도: 45.7 %"와 같은 형식으로 출력됩니다.
- 시리얼 모니터를 통한 확인:
- 아두이노 IDE의 **'도구 > 시리얼 모니터'**를 열어, HTU21D 센서에서 전송된 데이터를 직접 확인할 수 있습니다.
- 시리얼 모니터에서 온도와 습도가 숫자 값으로 출력됩니다.
- 환경 변화 실험:
- 주변 환경의 온도나 습도를 변화시켜 센서 데이터가 올바르게 반응하는지 확인합니다.
- 예: 센서를 손으로 감싸면 습도가 증가하고 온도가 소폭 상승하는지 관찰.
- 오류 발생 시 점검:
- 데이터가 LCD 또는 시리얼 모니터에 출력되지 않으면 I²C 주소 충돌, 센서 초기화 오류, 하드웨어 연결 문제를 점검합니다.
- Wire.h 라이브러리와 SparkFunHTU21D 라이브러리 버전을 확인하고 필요 시 업데이트합니다.
7. 마무리
HTU21D 센서를 사용한 프로젝트를 통해 환경 데이터를 정확히 측정하고 LCD로 출력하는 시스템을 구현했습니다. 센서 데이터를 안정적으로 처리하며, 사용자에게 직관적인 결과를 제공했습니다. 이번 프로젝트는 향후 데이터 로깅, 원격 제어와 같은 고급 기능으로 확장할 가능성을 열어줍니다. 문제 해결 과정을 통해 센서 통신과 디버깅 기술에 대한 이해도를 높이는 기회가 되었습니다.
이 프로젝트는 초보자도 쉽게 따라 할 수 있는 HTU21D 온습도 센서와 LCD 쉴드를 이용한 환경 모니터링 시스템을 구현하였습니다. 프로젝트는 센서 초기화, 데이터 측정 및 LCD 출력, 문제 해결 과정을 포함하며, 다양한 확장 가능성을 제공합니다.
HTU21D 온습도 센서 프로젝트를 성공적으로 완료한 후, 아래 내용을 정리합니다:
- 프로젝트 성과:
- HTU21D 센서를 통해 실시간으로 온도와 습도를 측정하고 LCD에 표시할 수 있었습니다.
- 이 과정에서 I²C 통신, 센서 데이터 처리, LCD 화면 제어 등 여러 중요한 개념을 학습했습니다.
- 사용자 경험:
- 센서를 이용해 환경 데이터를 시각적으로 확인할 수 있는 직관적인 프로젝트를 구현했습니다.
- 아두이노 IDE의 시리얼 모니터와 LCD를 함께 사용해 데이터 처리 및 디버깅 과정을 효율적으로 수행했습니다.
- 확장 가능성:
- 추가적으로 환경 모니터링 시스템으로 확장 가능하며, 데이터를 저장하거나 원격으로 전송하는 기능을 추가할 수 있습니다.
- 예를 들어, Wi-Fi 모듈(ESP8266)을 연결해 데이터를 클라우드 서버에 업로드하거나 스마트폰 앱과 연동할 수 있습니다.
- 개선점 및 학습 내용:
- 프로젝트 진행 중 발생한 센서 초기화 오류와 데이터 처리 문제를 해결하며, 실전 디버깅 능력을 향상시켰습니다.
- 향후 더 복잡한 프로젝트를 수행하기 위해 I²C 버스의 멀티 장치 연결 및 데이터 로깅 기법을 학습할 계획입니다.
- 사용자 팁:
- 센서를 설치할 때는 먼지와 습기로부터 보호하기 위해 적절한 인클로저를 사용하는 것이 좋습니다.
- 지속적인 안정성을 위해 아두이노와 센서를 5V 전원이 아닌 3.3V로 사용하는 것도 고려할 수 있습니다.
모두의 아두이노 환경 센서 : 네이버 도서
네이버 도서 상세정보를 제공합니다.
search.shopping.naver.com
'모두의 아두이노 > 아두이노 센서' 카테고리의 다른 글
| [아두이노][센서] MQ2 실시간 가스 감지! 센서로 LPG, CO, 연기 측정하고 안전 모니터링 시스템 구축하기 (1) | 2024.11.30 |
|---|---|
| [아두이노][센서] MQ135 공기질을 한눈에! 센서와 LCD로 환경 모니터링 프로젝트 만들기 (1) | 2024.11.29 |
| [아두이노][센서] KY-013으로 간단한 온도 모니터링 프로젝트 시작하기! (2) | 2024.11.27 |
| [아두이노][센서] DS18B20 방수 온도 센서를 활용한 실시간 온도 모니터링 프로젝트! (0) | 2024.11.26 |
| [아두이노][센서] SEN0249 농업 필수! 토양 pH 센서로 정밀 측정하기 (0) | 2024.11.25 |
댓글