본 절은 [Arduino BLE-Nano-Board] 를 사용하기 위해 알아야 할 내용과 실습 방법에 대해 설명한다. 아두이노 BLE 보드의 특징, 동작원리, 사양, 연결 핀 배열, 출력 값, 주의사항을 알아본다. 아두이노B LE 보드로 간단한 코딩으로 쉽게 실습할 수 있다.
목차
Keywish BLE-Nano for Arduino Nano V3.0 Mirco USB

Arduino BLE-Nano-Board 란?
Ble - Nano 블루투스 4.0 프로토콜은 emakefun의 완벽한 조합 Arduino Nano를 기반으로 하여 혁신적인 제품, 기능 및 핀의 고객 연구 개발을 생성하고 핀은 기존 Arduino Nano 마더보드, 2.4GHz의 작업 주파수 범위, 변조 모드와 완벽하게 호환된다.
GFSK, 최대 전송 전력 0 db, 최대 발사 거리 50 미터, TI CC2540 칩 디자인 사용, AT 명령을 통해 사용자 지원 수정하여 장치 이름, 서비스 UUID, 전송 전력을 설정 할 수 있다.

- BLE chip :TI CC2540
- Work channel : 2.4G
- Transmission distance: 50m
- Supports AT directive to configure BLE
- Support USB virtual serial port, hardware serial port,BLE three-way transparent transmission
- Support master and slave switch
- Supports sending over 20byte.
- Supports iBeacons
- Interface:Mircor-Usb
- Input voltage:Usb power supply,Vin6~12V,5V
- MCU:ATmega328P-MU QFN32
- Bootloader:Newest Arduino1.8.8
- Pin:Two Lines 2.54mm-15Pin
- Size:48mm x 19mm x 12mm
- Weight: 18g
Arduino BLE-Nano-Board 아두이노 센서 특징
특징은 다음과 같다.

- 크리에이티브 제품, BLE-Nano-Board: arduino 용 Keywish 업그레이드 된 나노 보드이다.
- 메인 칩은 QFN32 ATMEGA328P-MU, 최신 부트 로더 (Arduino IDE 1.8.8) 가 탑재 되었다. 일반적인 나노 보드와 완벽하게 호환된다.
- BLE Nano 보드는 Arduino Nano V3.0 를 가진 PIN 핀이고, 동일한 공유한다.
- 작은 디자인, 더 편리한 사용: PCB 크기는 48mm * 19mm, 핀 완전 호환
- 마이크로 usb 포트는 사용하기에 더 편리한다.
- 블루투스는 TI CC2540 BLE (SOC) 칩을 사용한다.
- 최대 지원 1Mbps 공기 데이터 전송 속도, 안정적인 성능. 통신 거리는 50M 오픈.
- 신청을 위해 더 편리한: BLE Nano 널은 Bluetooth 무선 연결 신청을 위해 아주 편리한 arduino nano v3.0 널을 가진 CC2540 BLE 단위를 통합

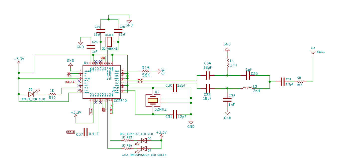
블루투스 회로도는 다음과 같다. 정품 나노와 동일하며, D11은 MOSI, D12는 MISO, D13은 SCK이다. 이 모듈에는 6핀 헤더가 없으므로 해당 핀을 사용할 수 없다.

Arduino BLE-Nano-Board 제조사 정보
데이터 시트 및 회로도 또는 기타 정보가 필요한 경우 다운로드 할 수 있다.
https://github.com/keywish/keywish-nano-plus/tree/master/BLE-Nano
GitHub - keywish/keywish-nano-plus
Contribute to keywish/keywish-nano-plus development by creating an account on GitHub.
github.com

다음과 같이 압축 파일을 다운로드 받을 수 있다. 안드로이드 전용 앱에서만 연결이 된다.
안드로이드 앱을 직접 코딩 하지 않으면 사용하기가 힘들듯 하다.

Arduino BLE-Nano-Board 구입하기
[Arduino BLE-Nano-Board ]는 알리익스프레스, 네이버 쇼핑몰, 아마존 등에서 센서를 구입할 수 있다

Arduino BLE-Nano-Board 센서 하드웨어 연결
다음과 같이 Arduino BLE-Nano-Board 아두이노 센서를 연결할 수 있다. 블루투스가 연결되지 않으면 파란색 표시등이 깜박이고 파란색 표시등이 항상 켜져 있다.

모듈이 다른 블루투스 데이터와 통신하거나 USB에 데이터가 있을 때 또는 ATmega328P가 직렬 데이터를 보낼 때 녹색 표시등이 깜박인다.
녹색 표시등은 모듈이 다른 블루투스 데이터와 통신하거나 USB에 데이터가 있을 때 또는 ATmega328P가 직렬 데이터를 보낼 때 깜인다.
USB 데이터 케이블이 성공적으로 연결되면 USB 표시등이 켜진다. USB 케이블을 연결한 후 전원 표시등만 켜지고 USB 표시등이 켜지지 않으면 USB-마이크로 케이블이 파손된 것이므로 교체해야 한다.
Arduino BLE-Nano-Board 동작 테스트 소프트웨어 코딩
아두이노 IDE를 이용해 보드를 간단히 테스트 할 수 있다.
센서 코드는 다음과 같다.
byte comdata;
void setup()
{
Serial.begin(9600);
Serial.println("BLE Test");
}
void loop()
{
while (Serial.available() > 0)
{
comdata = Serial.read();
delay(2);
Serial.write(comdata);
}
}
(1) 컴파일후 보드에 업로드 한다.

(2) COMMAND 창에 AT를 입력하고 전송 버튼을 누르면, +OK가 출력되면 정상적으로 동작하는 것이다.

Arduino BLE-Nano-Board 비밀번호 확인
AT+PASS 를 입력하면, 비밀번호를 확인할 수 있다.
사용한 보드의 비밀번호는 "000000" 이다.

마무리
아두이노와 Arduino BLE-Nano-Board를 이용해 간편하게 블루투스를 테스트를 할 수 있다.
1 아두이노 나노 보드로써 작동 잘된다.
2. 블루투스 안드로이드 연동아 안됨.
Note: Ble-Nano is bluetooth4.0 not Classic Bluetooth,
So we can’t connect in phone’s setting we need use “BLE test tools”.

3. 핀번호 입력이 필요없는 테스트 앱, 라이트 블루 등은 블루투스 연결이 되지만, 그외에 연결은 안됨.
구입시 고려가 필요함.
모두의 아두이노 환경 센서 책
[모두의 아두이노 환경 센서] 책은 예스24, 인터넷 교보문고, 알라딘, 인터파크도서, 영풍문고, 반디앤루니스 , 도서11번가 등에서 구입할 수 있다. 이 책에서는 PMS7003, GP2Y1010AU0F, PPD42NS, SDS011 미세먼지 센서, DHT22 온습도 센서, MH-Z19B 이산화탄소 센서, ZE08-CH2O 포름알데히드 센서, CCS811 총휘발성유기화합물 TVOC, GDK101 방사선(감마선) 센서, MQ-131 오존(O3) 센서, MQ-7 일산화탄소, MICS-4514 이산화질소 센서, MICS-6814 암모니아 센서, DGS-SO2 아황산가스(SO2) 센서, BME280 기압 센서, GUVA-S12SD 자외선(UV) 센서, MD0550 기류 센서, QS-FS01 풍속 센서(Wind speed) 를 사용한다.
모두의 아두이노 환경 센서
아두이노와 센서로 내 건강을 지킬 수 있다!다양한 환경 센서를 실생활 프로젝트에 응용해보자!시중에 판매되고 있는 간이측정기도 센서로 값을 측정합니다. 똑같은 센서를 아두이노에 연결하
book.naver.com
'모두의 아두이노' 카테고리의 다른 글
| [아두이노 LED] TIP120으로 24V LED PWM 제어하기 (0) | 2021.12.05 |
|---|---|
| [아두이노] HC-06 블루투스 사용하기 (0) | 2021.12.02 |
| [아두이노][쉴드] Data logger shield sd card and real time clock (0) | 2021.11.25 |
| [아두이노] TM1637-7세그먼트 (TM1637TinyDisplay) (0) | 2021.11.24 |
| [아두이노][쉴드] 아두이노 다기능 확장 쉴드 (0) | 2021.11.16 |
댓글